Pecunia
C’est la documentation de l’application Pecunia pour la promo 2024/2025 pour le titre RNCP de niveau 6 (Bac+3/+4) Concepteur Développeur d’Applications de la WILD CODE SCHOOL // SIMPLON.
Ce wiki est la ressources principale du groupe, sur tout ce qui concerne la documentation technique ou la documentation théorique demander pour le titre.
C’est quoi Pecunia ?
Pecunia est une application de gestion de budget conçue pour permettre aux utilisateurs de suivre et de gérer leurs finances personnelles de manière simple et flexible.
En permettant une personnalisation avancée des catégories de dépenses. Elle vise à offrir une approche sur mesure adaptée à des besoins spécifiques. Contrairement aux applications bancaires traditionnelles ou aux applications de budget qui vous obligent à lier vos comptes bancaires, Pecunia permet aux utilisateurs de TOUT gérer en entrant manuellement toutes leurs transactions.
Cette approche permet une personnalisation complète et un meilleur contrôle de ses finances personnelles.
Installation
Dans cette section, nous allons voir comment installer les outils nécessaires que ce soit pour le front ou back-end. Pour l’ensemble, nous allons utilisé pre-commit et commitizen pour formater correctement nos commits avant de les pousser sur nos branches.
Par ailleurs pour le front, la dépendance husky sera là pour nous faciliter la mise en place de pre-commit. On va surtout se focaliser sur les outils pour l’écosystème Java que Javascript ici.
Nous allons avoir besoin pour
le front :
le back :
- d’un outil d’aide au développement comparable à un linter (checkstyle )
- d’un formatter (google-java-format)
- d’un outil de documentation de code (javadoc)
Dans les prochaines sous-sections, vous allez pouvoir suivre l’installation de ses outils pour IDEA de Jetbrains.
Pre-commit // Commitizen
Ce sont deux outils permettant pour l’un de créer des git hooks que ce soit au moment du push ou au moment d’écrire un message de commit.
Pour l’instant, nous avons fait le choix d’utiliser qu’un git hook pour les messages de commit.
Installation: Pre-Commit
Etant donné que c’est un package Python, je conseille de passer par l’outil pipx, qui fonctionne comme les outils de versionning pour Node (volta, nvs, etc), ca facilitera les installations pour la suite.
- pipx install pre-commit dans un terminal.
- pre-commit install dans le dossier de votre projet (ici on se positionne dans
pecunia-api/afin que cela installe les git hooks correspondants étant donné que nous ne commitions pas le dossier.git
C’est tout pour Pre-Commit, le fichier de configuration .pre-commit-config.yaml est normalement déjà présent.
Installation: Commitizen
Normalement vous avez pipx sur votre poste de travail.
1.pipx ensurepath
2. pipx install commitizen
3. pipx upgrade commitizen
Si vous avez un retour en faisant cz -h c’est que vous avez bien installé Commitizen. Bravo !
Comment combiner les deux ?
Quand vous effectué un changement dans les fichers et que vous voulez commit votre travail :
Vous n’avez qu’à ajouter comme d’habitude
git add . ou git add <des fichiers>
puis afin de respecter la nomenclature vous faites
cz : cela va vous ouvrir une boite de dialogue dans votre terminal, vous avez juste à choisir ce que vous voulez faire comme dans cette petite vidéo:

et si vous voulez tout de meme passer par un git commit classique. Il faudra respecter la nomenclature parfaitement sinon…

Conclusion
Avec ses deux outils, le project sera cohérent au niveau de ses commits et de ses attentions derrière.
De plus Commitizen permet de gérer la version de nos applications avec cz bump en utilisant semantic versionning et permettant aussi de créer des changelogs
source: https://pre-commit.com/#install
source: https://commitizen-tools.github.io/commitizen/
source: https://semver.org/
Google Java Format
Afin de nous aider à satisfaire notre outil d’aide au développement qu’est CheckStyle, on va avoir besoin d’un formatteur qui va automatiser les conventions de code simple à mettre en place dans notre projet.
Avant de commencer le tutorial, je vous invite à lire le README de Google Java Format.
Installation IDE
INTELIJ IDEA
Pour installer le formater, on va devoir installer un plugin :
Settings -> Plugins -> On clique sur marketplace -> On cherche “google-java-format”
On devrait retrouver ce plugin
Ensuite vous avez juste à suivre cette partie dans le README du projet :

Warning
Avant de passer à la suite je vous invite fortement à prendre cette config ci-dessous que vous retrouverez dans IDEA : Settings -> Tools -> Actions On Save

Checkstyle
Checkstyle est un outil de développement qui permet d’avoir des standards de code en Java avec comme deux configurations par défaut:
Sun Code Conventionsqui n’a plus été mis à jour depuis 1999Google Java Styledernière mis à jour en 2022 et qui est assez strict et ajout des standards d’indentation
C’est ce dernier que nous avons choisis pour notre projet.
Installation Projet
Checkstyle est présent dans notre projet grace à un plugin mis dans le
pom.xml
<plugin>
<groupId>org.apache.maven.plugins</groupId>
<artifactId>maven-checkstyle-plugin</artifactId>
<version>3.6.0</version>
<configuration>
<configLocation>google_checks.xml</configLocation>
<consoleOutput>true</consoleOutput>
<failsOnError>true</failsOnError>
<linkXRef>false</linkXRef>
</configuration>
<executions>
<execution>
<id>validate</id>
<phase>validate</phase>
<goals>
<goal>check</goal>
</goals>
</execution>
</executions>
</plugin>
Avec ce plugin maven, on pourra utiliser les commandes suivantes :
- mvn checkstyle:check
Cette comande anaylyse et va compter les violations directement dans la console. Cela peut faire échouer la compilation (ce qu’on veut ici) - mvn checkstyle:checkstyle
- la meme chose qu’au dessus sauf qu’ici ca va générer un reporting en forme de page html avec toutes les violations du projet.On doit lancer à la main la page HTML qui se trouve dans target/site/checkstyle.html
Pour avoir ce dossier site/ , il faut éxécuter la commande dans le terminal :
mvn site
Extensions IDE
INTELIJ IDEA
Tout d’abord, on télécharge le plugin directement dans son IDE
Settings -> Plugins -> On clique sur marketplace -> On cherche “CheckStyle-IDEA”
On devrait retrouver ce plugin
Ensuite on va aller dans : Settings -> Tools -> Checkstyle et on va cocher comme ci-dessous

Organiser correctement les imports
Ensuite, on va modifier comment IDEA organise ses imports car on veut pas d’import en étoiles car ca peut porter à confusion avec d’autres packages quand une méthode à le même nom :
Encore une fois on va aller dans :
Settings -> Editor -> Code Style -> Java Puis vous allez prendre cette configuration ci-dessous :

Warning
Il ne doit rien avoir dans la section “Packages to Use Import with ‘*’

Désactiver l’auto indentation de IDEA
Settings -> General -> Smart Keys Puis on utilise cette configuration :

Vous pouvez aussi utiliser ce tutorial si besoin :
https://checkstyle.org/idea.html
VS CODE
- Installer l’extension
Checkstyle For Java Ctrl+alt+P=> Checkstyle: Set the Checkstyle Configuration Style- Choisir
/google_checks.xml - Normalement c’est bon, vous êtes en accord avec le projet
source : https://github.com/redhat-developer/vscode-java/wiki/Formatter-settings source: https://checkstyle.org/
Javadoc
Comme en Javascript avec la JSDoc, il extiste en Java, le Javadoc qui permet de documenter notre codebase et générer une page HTML avec toutes nos classes et méthodes.
En lien avec le checkstyle de Google, on devra document nos méthodes et classes afin de rendre claire notre code et qu’il puisse être compréhensible par d’autres développeur.euses.
Installation
Un plugin est disponible avec maven :
<plugin>
<groupId>org.apache.maven.plugins</groupId>
<artifactId>maven-javadoc-plugin</artifactId>
<version>3.6.2</version>
<configuration>
<source>1.8</source>
<target>1.8</target>
</configuration>
</plugin>
Avec ce plugin on a notre disposition 16 commandes mais on va en utliser que quelques une normalement.
mvn javadoc:javadocva générer la documentation dans le dossier target/site encoremvn javadoc:fixva formatter correctement les commentaires javadoc de notre projet (Attention ca affecte l’ENSEMBLE du projet)
A modifier dans le futur afin de lancer pendant la CI et éviter des duplications d’éxécution pour la phase de generate-ressources
source : https://maven.apache.org/plugins/maven-javadoc-plugin/
🔄 Workflow
1. Main Branch
main: Code de productiondev: Branche d'intégration pour les nouvelles features
2. Feature workflow
- Créez une branche :
git checkout -b feat/your-featuredepuis la branchemain - Poussez votre travail et ouvrez une pull request pour la branche
dev - Merge Rebase, si vous pouvez, après que 2 personnes ait validé votre travail
Branching strategy schema

Commit Messages Conventions
Pourquoi utiliser une format de commit structuré ?
Un format de commit clair et cohérent améliorer la lisibilité, le suivi de l’historique et l’automatisation (par exemple, les changelogs, les notes de version, etc)
Conventionnal commit format
<type>(<scope>): <message>
🔷 Type de commits
| Type | Usages |
|---|---|
| feat | Une nouvelle fonctionnalité. Corrélation avec MINOR dans SemVer |
| fix | Correction d’un bug. Corrélation avec PATCH dans SemVer |
| docs | Changements dans la documentation uniquement |
| test | Ajouter des tests manquants ou corriger des tests existants |
| build | Changements qui affectent le système de construction ou les dépendances externes (exemple : pip, docker, npm) |
| refactor | Une modification du code qui ne corrige pas un bogue et n’ajoute pas de fonctionnalité. |
| style | Changements qui n’affectent pas la signification du code (espaces blancs, formatage, points-virgules manquants, etc.) |
| perf | Une modification du code qui améliore les performances |
| ci | Modifications relatifs à la CI/CD |
📌 Exemples
feat(auth): add JWT authentication middlewares
fix(ui): resolve navbar rendering issue
build(angular): update angular17 to angular19
docs(readme): update installation guide
Git Branch Strategy
📌 Conventions de naming des branches
| Prefix | Usage |
|---|---|
| feat/ | Développement de nouvelles fonctionnalités |
| fix/ | Correction de bugs |
| hotfix/ | Corrections de productions critiques |
| docs/ | Mise à jour de la documentation |
| test/ | Travaux liés aux tests |
| refactor/ | Code refactoring |
| chore/ | Maintenance et les tools |
| poc/ | Preuve de concept pour les essais de faisabilité |
🔷 Examples
feat/<num-ticket-taiga>user-authentication
fix/<num-ticket-taiga>navbar-alignment
docs/<num-ticket-taiga>project-guidelines
chore/<num-ticket-taiga>update-dependencies
Informations et Aides
Aide pour le titre et infos complémentaires :
Ce sont des ressources pour la Méthode Merise et des informations sur la conception de BDD en général :
- Introduction à la methode Merise
- Modélisation Conceptuel des Données
- Modèle de Logique de Données
- Dictionnaire des données
- Aide - Workflow git
- Conclusionide pour le titre et infos complémentaires :
Ce sont des ressources pour la Méthode Merise et des informations sur la conception de BDD en général :
- Introduction à la methode Merise
- Modélisation Conceptuel des Données
- Modèle de Logique de Données
- Dictionnaire des données
- Aide - Workflow git
- Conclusion
Documents obligatoires
Résumé Cahier des Charges
Daniel Cahier des charges projet
Objectif du projet
L’objectif principal du projet est de développer une application dédiée à la gestion de budget, axée sur les concepts de simplicité et de contrôle financier.
La vision du projet vise à créer un outil pour les utilisateurs souhaitant mieux gérer leurs finances personnelles ou familiales.
L’application doit se distinguer par sa facilité d’utilisation, offrant une expérience fluide aussi bien lors de la planification budgétaire que lors du suivi des dépenses quotidiennes.
L’application permettra à un utilisateur connecté de gérer un portefeuille et les transactions associées.
Une attention particulière est portée à l’intuitivité de l’application, garantissant une saisie aisée des transactions et des catégories budgétaires par les utilisateurs.
Les choix de couleurs s’aligneront sur une charte graphique propre à l’univers de la finance, tout en étant pensés pour être accessibles aux personnes daltoniennes. De même, les polices d’écriture seront choisies pour leur simplicité et leur accessibilité aux personnes atteintes de dyslexie.
L’approche méthodologique adoptée est celle de l’organisation SCRUM, avec des sprints hebdomadaires intégrant le principe d’intégration continue. Cette méthodologie agile permet une gestion efficace du développement, favorisant la flexibilité et la collaboration au sein de l’équipe de travail.
Fonctionnalités clés
La fonctionnalité centrale du projet, le Minimum Viable Product (MVP), consiste en la mise en œuvre du CRUD (Create, Read, Update, Delete) pour les transactions.
L’accès à ces fonctionnalités sera restreint aux utilisateurs connectés et inclura les actions suivantes :
- Création d’une transaction
- Consultation d’une transaction
- Modification d’une transaction
- Suppression d’une transaction
De plus, l’application inclura les fonctionnalités suivantes :
- CRUD des catégories avec gestion des icônes
- CRUD sur les fournisseurs
- Modification du profil utilisateur
L’utilisation de l’application en tant qu’utilisateur connecté nécessitera les actions supplémentaires suivantes :
- Formulaire d’inscription
- Formulaire de connexion
Technologies et architecture
Développement de l’application avec le langage de programmation Java via le framework Spring, ce qui induit une architecture Modèle Vue Contrôleur.
Développement Backend :
- Langage de Programmation : Java
- Framework : Spring (Modèle Vue Contrôleur)
- Système de Gestion de Base de Données : MySQL
- ORM : Hibernate (Gestion de la base de données avec Spring)
- Correcteur de code : Checkstyle
Développement Frontend :
- Framework : Angular
- Bibliothèque CSS : Bootstrap
- Préprocesseur CSS : SASS (pour la cohérence avec la maquette visuelle)
- Langage de Template : HTML5, CSS3
Sécurité
La sécurité est une priorité dans le développement de cette application de gestion de budget.
Nous utilisons des DTO (Data Transfer Objects) pour sécuriser les échanges de données entre les couches de l’application.
Les communications entre le client et le serveur sont protégées par des protocoles de chiffrement, et les informations sensibles sont stockées de manière sécurisée dans la base de données.
Des pratiques de développement sécurisé, telles que la validation des entrées utilisateur et la prévention des injections SQL, sont rigoureusement appliquées.
L’authentification des utilisateurs est renforcée par l’utilisation de JWT (JSON Web Tokens) pour les sessions utilisateur, assurant ainsi une gestion sécurisée des accès.
Sitemap

Product Backlog
Conception de BDD + UML :
MLD + MODÈLE PHYSIQUE DE DONNÉES + Diagramme de classe + Diagramme séquence :
Diagramme de cas d’usage :

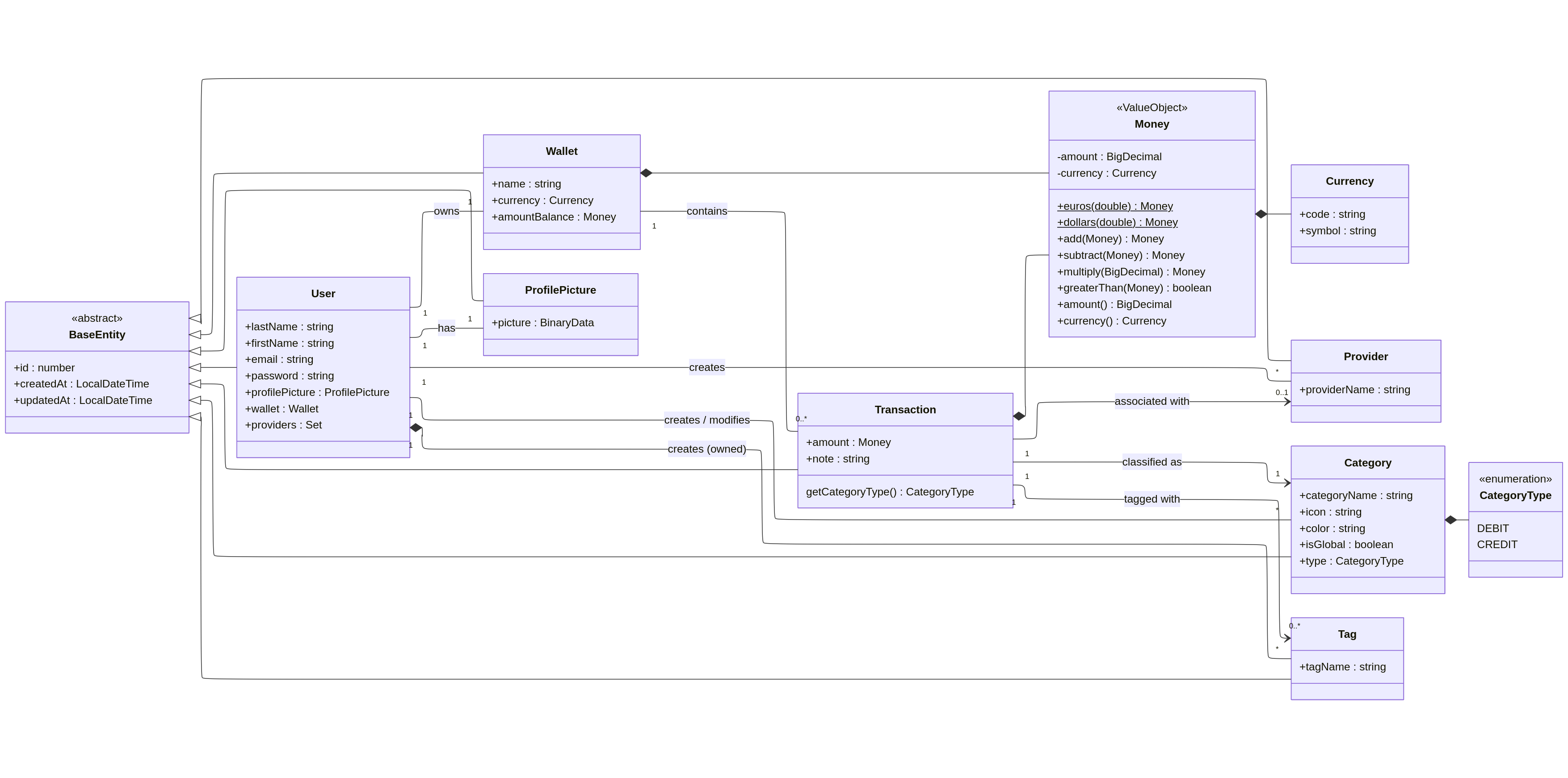
Diagramme de classe :
---
config:
layout: elk
---
classDiagram
direction LR
class BaseEntity {
<<abstract>>
+id : number
+createdAt : LocalDateTime
+updatedAt : LocalDateTime
}
class Money {
<<ValueObject>>
-amount : BigDecimal
-currency : Currency
+euros(double) Money$
+dollars(double) Money$
+add(Money) Money
+subtract(Money) Money
+multiply(BigDecimal) Money
+greaterThan(Money) boolean
+amount() BigDecimal
+currency() Currency
}
class Currency {
+code : string
+symbol : string
}
class CategoryType {
<<enumeration>>
DEBIT
CREDIT
}
class User {
+lastName : string
+firstName : string
+email : string
+password : string
+profilePicture : ProfilePicture
+wallet : Wallet
+providers : Set
}
class ProfilePicture {
+picture : BinaryData
}
class Wallet {
+name : string
+currency : Currency
+amountBalance : Money
}
class Provider {
+providerName : string
}
class Transaction {
+amount : Money
+note : string
getCategoryType() CategoryType
}
class Category {
+categoryName : string
+icon : string
+color : string
+isGlobal : boolean
+type : CategoryType
}
class Tag {
+tagName : string
}
%% ======= Relations =======
User "1" -- "1" ProfilePicture : has
User "1" -- "1" Wallet : owns
User "1" -- "*" Provider : creates
User "1" *-- "*" Tag : creates (owned)
User "1" -- "*" Category : creates / modifies
Wallet "1" -- "0..*" Transaction : contains
Transaction "1" --> "0..1" Provider : associated with
Transaction "1" --> "1" Category : classified as
Transaction "1" --> "0..*" Tag : tagged with
Wallet *-- Money
Transaction *-- Money
Money *-- Currency
Category *-- CategoryType
BaseEntity <|-- User
BaseEntity <|-- Wallet
BaseEntity <|-- Transaction
BaseEntity <|-- Tag
BaseEntity <|-- Category
BaseEntity <|-- Provider
BaseEntity <|-- ProfilePicture
Dictionnaire de données :
Google sheets : https://docs.google.com/spreadsheets/d/1p_G5ZhDzxSyXcsKZC1ZgbwwwVrPcOlQ_fioW7h5U2kQ/edit?gid=0#gid=0
MODÈLE CONCEPTUEL DE DONNÉES :
Début de MCD : lien

// MOOCODO MCD
UTILISATEUR: email_utilisateur, mot de passe, nom, prénom, photo de profil
APPARTENIR, 01 UTILISATEUR, 11 PORTEFEUILLE
PORTEFEUILLE: nom_portefeuille, devise, solde initia
COMPOSER, 0N PORTEFEUILLE, 11 TRANSACTION
FOURNISSEUR: nom
CREER, 1N UTILISATEUR, 1N CATEGORIE
CATEGORIE:nom_categorie, icone, couleur, type, est_global
REUTILISER, 1N PORTEFEUILLE, 0N CATEGORIE
TRANSACTION: montant, type, note, date de la transaction
ASSOCIER, 1N FOURNISSEUR, 01 TRANSACTION
:
RATTACHER, 11 CATEGORIE, 0N ICONE
COMPORTER, 0N CATEGORIE, 11 TRANSACTION
CONTENIR, 0N ETIQUETTE, 01 TRANSACTION
:
:
ICONE:nom_icone, url
:
ETIQUETTE: nom_etiquette
:

:
:
COMPOSER, 0N PORTEFEUILLE, 11 TRANSACTION
:
:
PORTEFEUILLE: nom_portefeuille, devise, solde initial
:
:
ASSOCIER, 0N FOURNISSEUR, 01 TRANSACTION
TRANSACTION: montant, type, note, date de la transaction
CONTENIR, 0N TAG, 0N TRANSACTION
APPARTENIR, 01 UTILISATEUR, 11 PORTEFEUILLE
UTILISATEUR: email_utilisateur, mot de passe, nom, prénom, photo de profil
CREER, 11 FOURNISSEUR, 0N UTILISATEUR
FOURNISSEUR: nom
:
TAG: nom_tag
:
MODIFIER, 0N UTILISATEUR, 11 CATEGORIE
CATEGORIE:nom_categorie, icone, couleur, type, est_global
COMPORTER, 0N CATEGORIE, 11 TRANSACTION
:
:
:
:
RATTACHER, 11 CATEGORIE, 0N ICONE
ICONE:nom_icone, url
:
:
CREATE, 11 PROVIDER, 0N USER
PROVIDER: name
ASSOCIATE, 0N PROVIDER, 01 TRANSACTION
TAG: tag_name
- USER_ROLE: name
ATTACH, 11 USER, 01 USER_ROLE
USER: email, password, last_name, first_name, profile_picture
BELONG_TO, 01 USER, 11 WALLET - CONTAIN, 0N TAG, 0N TRANSACTION
MODIFY, 0N USER, 11 CATEGORY
WALLET: name, currency, initial_balance
COMPOSE, 0N WALLET, 11 TRANSACTION
TRANSACTION: amount, type, note, transaction_date
CREATE, 11 PROVIDER, 0N USER
PROVIDER: name
ASSOCIATE, 0N PROVIDER, 01 TRANSACTION
TAG: tag_name
CONTAIN, 0N TAG, 0N TRANSACTION
MODIFY, 0N USER, 11 CATEGORY
WALLET: name, currency, initial_balance
COMPOSE, 0N WALLET, 11 TRANSACTION
TRANSACTION: amount, type, note, transaction_date
MODÈLE LOGIQUE DE DONNÉES :
CATEGORIE ( nom_categorie, icone, couleur, type, est_global, #nom_icone )
CREER ( #email_utilisateur, #nom_categorie )
ICONE ( nom_icone, url )
PORTEFEUILLE ( nom_portefeuille, devise, solde_initia, #email_utilisateur )
REUTILISER ( #nom_portefeuille, #nom_categorie )
TRANSACTION ( montant, type, note, date_de_la_transaction, #nom_portefeuille, nom, #nom_categorie, nom_etiquette )
UTILISATEUR ( email_utilisateur, mot_de_passe, nom, prénom, photo_de_profil )
Diagramme de séquence :
Nous avons utilisé le site sequencediagram
Voici un CRUD pour les transactions avec les scripts pour la génération des diagrammes sur le site
Créer une transaction
diagramme:

script:
title Création d'une transaction
participant Utilisateur
participant Frontend
participant API
participant DB
Utilisateur->Frontend: Remplit formulaire "Nouvelle transaction"
Frontend->API: POST /api/transactions (montant, catégorie, date, etc.)
alt Utilisateur authentifié
API->API: Vérifie la validité des données (contrôles métiers et format)
alt Données valides et droits OK
API->DB: INSERT INTO transactions (...)
DB-->API: Retour nouvel ID
API-->Frontend: HTTP 201 + transaction JSON
else Données invalides
API-->Frontend: HTTP 400 Bad Request + message d'erreur
else Droits insuffisants
API-->Frontend: HTTP 403 Forbidden
else Erreur technique
API-->Frontend: HTTP 500 Internal Server Error
end
else Non authentifié
API-->Frontend: HTTP 403 Forbidden
end
Frontend-->Utilisateur: Affiche message de confirmation ou erreur
Consulter la liste des transactions
diagramme:

script:
title Consultation de la liste des transactions
participant Utilisateur
participant Frontend
participant API
participant DB
Utilisateur->Frontend: Accède au dashboard
Frontend->API: GET /api/transactions (filtres éventuels)
alt Utilisateur authentifié
API->API: Vérifie les droits d'accès (appartenance utilisateur)
alt Droits OK
API->DB: SELECT * FROM transactions WHERE user_id = ? [et filtres éventuels]
DB-->API: Liste des transactions
API-->Frontend: HTTP 200 + JSON (liste des transactions)
else Droits insuffisants
API-->Frontend: HTTP 403 Forbidden
else Erreur technique
API-->Frontend: HTTP 500 Internal Server Error
end
else Non authentifié
API-->Frontend: HTTP 403 Forbidden
end
Frontend-->Utilisateur: Affiche la liste ou message d'erreur
Consulter une transaction avec un id
diagramme:

script:
title Consultation d'une transaction par ID
participant Utilisateur
participant Frontend
participant API
participant DB
Utilisateur->Frontend: Accède à la page d'une transaction (id)
Frontend->API: GET /api/transactions/:id
alt Utilisateur authentifié
API->API: Vérifie l'existence de la transaction et les droits d'accès
alt Transaction existe et droits OK
API->DB: SELECT * FROM transactions WHERE id = ?
DB-->API: Données de la transaction
API-->Frontend: HTTP 200 + JSON (transaction)
else Transaction inexistante ou droits insuffisants
API-->Frontend: HTTP 403 Forbidden ou 404 Not Found
end
alt Erreur technique
API-->Frontend: HTTP 500 Internal Server Error
end
else Non authentifié
API-->Frontend: HTTP 403 Forbidden
end
Frontend-->Utilisateur: Affiche les détails ou message d'erreur
Modifier une transaction
diagramme:

script:
title Modification d'une transaction
participant Utilisateur
participant Frontend
participant API
participant DB
Utilisateur->Frontend: Ouvre formulaire d'édition (transaction id)
Frontend->API: PUT /api/transactions/:id (nouveaux champs)
alt Utilisateur authentifié
API->API: Vérifie l'existence de la transaction et les droits d'accès
alt Transaction existe et droits OK
API->API: Valide les nouvelles données
alt Données valides
API->DB: UPDATE transactions SET ... WHERE id = ?
DB-->API: OK ou nombre lignes modifiées
API-->Frontend: HTTP 200 + transaction mise à jour
else Données invalides
API-->Frontend: HTTP 400 Bad Request + message d'erreur
else Erreur technique
API-->Frontend: HTTP 500 Internal Server Error
end
else Transaction inexistante ou droits insuffisants
API-->Frontend: HTTP 403 Forbidden ou 404 Not Found
end
else Non authentifié
API-->Frontend: HTTP 403 Forbidden
end
Frontend-->Utilisateur: Affiche message de validation ou d’erreur
Supprimer une transaction
diagramme:

script:
title Suppression d'une transaction
participant Utilisateur
participant Frontend
participant API
participant DB
Utilisateur->Frontend: Clique "Supprimer transaction"
Frontend->API: DELETE /api/transactions/:id
alt Utilisateur authentifié
API->API: Vérifie l'existence et l'appartenance de la transaction
alt Transaction existe et droits OK
API->DB: DELETE FROM transactions WHERE id = ?
DB-->API: OK ou nombre de lignes supprimées
API-->Frontend: HTTP 204 No Content
else Transaction inexistante ou droits insuffisants
API-->Frontend: HTTP 403 Forbidden ou 404 Not Found
end
alt Erreur technique
API-->Frontend: HTTP 500 Internal Server Error
end
else Non authentifié
API-->Frontend: HTTP 403 Forbidden
end
Frontend-->Utilisateur: Affiche message "Transaction supprimée" ou erreur
Introduction
Cette partie sera consacré à la conception de base données avec la méthode MERISE avec la création des différents modèles (MCD, MLD, MPD) et ainsi que des diagrammes UML (de séquence, de classe et de cas d’utilisation). Respectivement :
- Diagramme de classes -> Structurel
- Diagramme de séquence et de cas d’utilisation -> Comportementaux.
Schéma conception UML
Schémas de conception UML
Les diagrammes UML (Unified Model Language) sont des diagrammes utilisant un langage de modélisation visuel commun et riche qui exprime des concepts objets sans avoir à coder. Pour réaliser ces diagrammes nous avons utilistés différents outils mis à disposition (draw.io, mermaid, mocodo, etc.)
Diagramme de cas d'utilisation
Diagramme de cas d’utilisation
Le diagramme de cas d’utilisation permet de représenter les interactions entre les acteurs externes (les utilisateurs) et le système (Pecunia). On y décrit les fonctionnalités du système auxquelles l’utilisateur peut avoir accès. Ce diagramme permet de mieux identifier les caractèristiques et les besoins du système, avec les scénarios d’utilisation.

Diagramme de classes
Diagramme de classes
Un diagramme de classes représente la structure interne du système en modélisant les classes, les attributs, méthodes et relations. A l’aide des différents schémas de base de données de la méthode MERISE, nous avons pu établir le diagramme de classes suivant en y ajout les classes comme MONEY (value object gérant les devises), BASENTITY (héritage pour gérer les horodatages) et l’énumération avec CATEGORYTYPE qui distingue les débits et les crédits.

Diagramme de séquence
Introduction
Ce wiki centralise toutes les conventions, tokens, outils SCSS ainsi que les composants UI de l’application
Ici, on peut trouver:
- Toutes les couleurs, espacements et typos officielles (code + exemples)
- Les mixins et outils SCSS réutilisables
- la documentation des composants UI ainsi que leurs propriétés et les bonnes pratiques d’accessibilité
Objectif
Mettre en place une base SCSS pour avoir des styles cohérents et faciles à maintenir dans Angular 19. On utilise des “Design Tokens” (variables globales) pour que tout soit centralisé.
📁 Arborescence SCSS
src/
└── styles/
├── styles.scss # Entrée globale Angular
├── abstracts/
│ └── _breakpoints.scss # Mixin mq()
│ └── _layout.scss # Mixin padding, margin, radius, flexbox
│ └── _shadows.scss # Mixin sur les box-shadows
│ └── _typography.scss # Mixin pour appliquer les fonts
├── base/
│ └── _reset.scss # Reset CSS de base
├── fonts/
│ └── _font-face.scss # déclaration des fonts
├── tokens/
│ ├── _variables-light.scss # Thème clair
│ ├── _variables-dark.scss # Thème sombre
│ ├── _variables-desktop.scss # Tailles desktop
│ └── _variables-mobile.scss # Tailles mobile
└── themes/
├── _tokens.scss # Fonctions `themed()` / `themed-block()`
└── _tokens.map.scss # Généré automatiquement (voir doc design-tokens)
Gestion des Etats avec Angular
Les Signals
Quand utiliser les Signals en Angular
1. Idéal pour les composants UI simples et réactifs
Exemples :
- Boutons
- Icônes
- inputs
- Dropdowns
Pourquoi ?
- Mise à jour immédiate sans re-render global
- Pas de gestion d’abonnement / désabonnement
- Code plus simple et lisible
- Très performant pour l’état local et synchrone
2. 🌐 Observables (RxJS) pour les flux asynchrones
Exemples :
- Requêtes HTTP
- WebSocket / EventSource
- Flux d’événements utilisateur complexes
Pourquoi ?
- Puissance de composition (
mergeMap,combineLatest, etc.) - Gestion d’événements multiples ou dépendants
- Contrôle du temps (
debounce,delay, etc.)
🔁 Ces observables peuvent être convertis en signals dans les composants avec
toSignal().
3. Classes pour les composants complexes avec logique métier
Exemples :
- Formulaires avancés avec validations dynamiques
- Menus interactifs et contextuels
- Wizards, éditeurs, dashboards
Pourquoi ?
- Encapsulation claire avec décorateurs (
@Input,@Output, DI…) - Bonne séparation des responsabilités
- Combinable avec des signals pour une logique plus réactive
Combinaison des trois
Un code moderne Angular typique combine :
- RxJS dans les services (pour les flux de données externes)
- Signals dans les composants (pour l’état local réactif)
- Classes Angular (comme conteneur logique et structure de composant)
Résumé rapide
| Tâche | Outil recommandé |
|---|---|
| UI léger et très réactif | ✅ signal() |
| Données asynchrones (HTTP, etc.) | ✅ Observable (RxJS) |
| Formulaire / menu / logique métier | ✅ class (avec Signals) |
| Coordination entre composants | ✅ Observable, @Input |
Paradigme de Gestion: Signals vs Classes
1. Gestion d’état classique dans Angular (avant Signals)
En Angular traditionnel (pré-Signals), les composants sont des classes avec :
- Des attributs d’état (class fields).
- Du templating via interpolation et bindings (
{{ value }},[prop]="value",(event)…). - Et parfois des observables RxJS pour les flux de données.
Exemple :
@Component({ ... })
export class MyComponent {
count = 0;
increment() {
this.count++;
}
}
Problème :
- Le mécanisme de détection des changements d’Angular (basée sur Zone.js) doit scruter les changements potentiels partout dans le template et la hiérarchie.
- Pour détecter un changement de
count, Angular déclenche une boucle de vérification (digestion), typiquement à chaqueclick,HTTP, ousetTimeout.
👉 C’est une approche pull-based : Angular vérifie l’état pour savoir s’il a changé.
2. Les Signaux Angular (Angular v16+)
Les Signaux (signal()) sont une abstraction réactive qui permet de déclarer l’état comme une source de données auto-réactive.
Définition abstraction réactive:
En informatique, une abstraction réactive désigne un modèle ou une couche logicielle qui permet de gérer et de réagir automatiquement aux changements de données ou d’état, sans avoir à écrire explicitement le code de synchronisation ou de propagation de ces changements.
Dans le cadre des signaux avec Angular :
Un signal est une primitive réactive introduite dans Angular pour gérer l’état de façon déclarative et réactive. Une abstraction réactive avec les signaux signifie que l’on peut manipuler des valeurs (états, données) via des objets ou fonctions qui “savent” notifier automatiquement les parties de l’application qui en dépendent dès qu’il y a un changement. Cela évite d’avoir à gérer manuellement les subscriptions, le changement de détection, ou les flux d’événements : on déclare des dépendances, et Angular s’occupe de réagir aux changements.
Exemple équivalent :
import { signal } from '@angular/core';
@Component({ ... })
export class MyComponent {
count = signal(0);
increment() {
this.count.update(c => c + 1);
}
}
En template :
<p>Count: {{ count() }}</p>
Remarque : count() lit la valeur du signal. Toute dépendance à count() est automatiquement suivie.
✅ Ce qui change :
- Aucune vérification globale nécessaire.
- Seul le DOM ou le composant qui dépend de
countest mis à jour. - Angular sait exactement quoi mettre à jour, sans scruter toute l’arborescence.
C’est une approche push-based : le signal pousse la mise à jour aux endroits concernés.
Push-based vs Pull-based — Résumé conceptuel
| Paradigme | Pull-based | Push-based |
|---|---|---|
| Déclenchement | On vérifie si quelque chose a changé | Le changement déclenche une mise à jour |
| Exemples | Zone.js, @Input() bindings, ngOnChanges, ChangeDetectorRef.detectChanges() | Signals, RxJS (partiellement), Observables |
| Performance | Moins prévisible, dépend d’une boucle | Haute performance, ciblé et réactif |
| Réactivité | Implicite, globale | Explicite, fine-grainée |
| Modèle mental | “Quelque chose a peut-être changé” | “Je sais que ça a changé” |
Bonus : Signaux vs RxJS
Même si RxJS est aussi push-based, la principale différence est :
- RxJS = asynchrone, orienté streams d’événements
- Signals = synchrone, orienté état actuel (comparable à un
BehaviorSubjectreadonly)
En Angular moderne : RxJS pour les flux (ex: HTTP, websocket) + Signals pour l’état local réactif = combo idéal.
En résumé
- Les signaux Angular changent fondamentalement la façon de penser l’état.
- On passe d’un modèle “passif” (je déclare un champ) à un modèle réactif et auto-propagé.
- Le passage du pull au push améliore :
- ✅ les perfs (moins de vérifications inutiles),
- ✅ la clarté du code (moins d’effets de bord),
- ✅ la maintenabilité (les dépendances sont explicites).
Composants UI: pattern signal, input, computed
1. Le pattern moderne : signal + @Input + computed
Ce pattern est idéal pour les composants réutilisables, simples et très réactifs, comme les icônes, boutons, dropdowns.
🔧 Exemple :
import { Component, Input, computed, signal } from '@angular/core';
@Component({
selector: 'app-icon',
template: `<i [class]="iconClass()"></i>`
})
export class IconComponent {
private _name = signal('default');
private _size = signal('md');
@Input()
set name(value: string) {
this._name.set(value);
}
@Input()
set size(value: string) {
this._size.set(value);
}
readonly iconClass = computed(() => {
return \`icon-\${this._name()} icon-size-\${this._size()}\`;
});
}
Avantages :
- Réactivité automatique sans
ngOnChanges - Code plus clair et déclaratif
- Pas de risque de fuite mémoire
- Pas de logique dans le template
- Très performant pour des composants UI
2. Le modèle classique : @Input() seul + ngOnChanges
Si tu utilises @Input() sans signal, alors tu dois gérer manuellement les effets des changements.
Exemple :
import { Component, Input, OnChanges, SimpleChanges } from '@angular/core';
@Component({
selector: 'app-greeting',
template: `<p>{{ greeting }}</p>`
})
export class GreetingComponent implements OnChanges {
@Input() name = '';
greeting = '';
ngOnChanges(changes: SimpleChanges): void {
if (changes['name']) {
this.greeting = \`Bonjour \${this.name}\`;
}
}
}
Inconvénients :
- Plus verbeux
- Moins déclaratif
- Moins performant si utilisé massivement
- Besoin de
SimpleChangespour gérer les cas complexes
Comparatif résumé
| Approche | Réactivité | Simplicité | Performance | Besoin de ngOnChanges |
|---|---|---|---|---|
@Input() seul | ❌ Manuelle | Moyenne | Moyenne | ✅ Oui |
signal() + @Input() + computed() | ✅ Automatique | ✅ Haute | ✅ Excellente | ❌ Non |
Conclusion
Utiliser signal() avec @Input() et computed() te permet de créer des composants plus déclaratifs, performants et faciles à maintenir. La méthode ngOnChanges reste utile pour les cas où tu ne peux pas ou ne veux pas utiliser les signals.
Tokens et Variables
🎨 Intégrations des tokens Figma
📌 Objectif
Ce document explique comment importer et synchroniser les Design Tokens Figma (couleurs, espacements, typographies, radius…) dans l’application Angular pecunia-front, jusqu’à la génération du mapping SCSS, en gardant un process automatisé, fiable et maintenable.
🔧 Outil de design utilisé
- Figma + plugin Variables Import/Export
Ce plugin permet d’exporter toutes les variables Figma sous forme de fichiers JSON normalisés.
🧩 Pipeline d’import et de mapping
1. Export Figma
- Le designer exporte les variables Figma via le plugin, ce qui génère les fichiers JSON dans
tokens/import.
2. Génération des SCSS et du mapping avec Style Dictionary
-
La commande suivante automatise la création des fichiers SCSS (un par thème ou plateforme) et du mapping SCSS :
npm run build-color-token -
Cette commande fait tout le travail pour toi :
- Elle transforme les fichiers JSON de Figma en fichiers SCSS utilisables dans Angular.
- Elle crée un fichier de mapping (
src/styles/themes/_tokens.map.scss) qui relie chaque nom de variable à sa valeur pour chaque thème (clair/sombre).
-
Pourquoi faire comme ça ?
- Pour être sûr que les couleurs et autres variables sont toujours à jour entre Figma et le code.
- Pour éviter de devoir tout refaire à la main à chaque changement.
- Pour ne pas se tromper ou oublier une variable.
📁 Arborescence des tokens
Fichiers exportés depuis Figma :
tokens/
└── import/
├── primitives.json
├── colors.light.json
├── colors.dark.json
├── size.desktop.json
└── size.mobile.json
Fichiers générés pour Angular :
src/styles/tokens/
├── _variables-light.scss
├── _variables-dark.scss
├── _variables-desktop.scss
└── _variables-mobile.scss
src/styles/themes/
└── _tokens.map.scss
🔄 Mise à jour des tokens Figma → Angular
Étapes à suivre à chaque modification des tokens dans Figma :
- Exporter les nouveaux JSON depuis Figma dans
tokens/import. - Générer les SCSS et le mapping à jour :
npm run build-color-token - Vérifier que les fichiers dans
src/styles/tokensetsrc/styles/themessont bien à jour. - Relancer l’application Angular si besoin.
Exemple de token map générée
@use '../tokens/variables-light' as light;
@use '../tokens/variables-dark' as dark;
$tokens: (
'background-neutral-primary': (
light: light.$background-neutral-primary,
dark: dark.$background-neutral-primary,
),
'text-neutral-default': (
light: light.$text-neutral-default,
dark: dark.$text-neutral-default,
),
// ...autres tokens
);
Explication
Ce mapping permet de retrouver la bonne valeur d’une variable (token) selon le thème (clair ou sombre).
Exemple : si tu veux la couleur de fond pour le thème “dark”, tu demandes 'background-neutral-primary' et tu obtiens la bonne couleur pour “dark”.
Configuration dans package.json
"scripts": {
"build-tokens": "node scripts/build-tokens.mjs",
"generate-token-map": "node scripts/generate-token-map.mjs",
"build-color-tokens": "npm run build-tokens && npm run generate-token-map"
}
🎯 Pourquoi ce pipeline ?
- Automatisation : Moins d’erreurs humaines, process reproductible.
- Cohérence : Les tokens Figma sont la source de vérité, le code Angular reflète toujours le design.
- Scalabilité : Facile d’ajouter de nouveaux thèmes ou plateformes (ex : mobile/desktop).
- DRY/SOLID : Centralisation, factorisation, séparation des responsabilités.
📚 Résumé pédagogique
- Chaque étape du pipeline a une responsabilité claire (S de SOLID).
- Le mapping évite la duplication et permet de changer de thème dynamiquement sans toucher à tous les styles (DRY).
- Les scripts automatisent la synchronisation entre Figma et Angular, pour un design system robuste et maintenable.
Table de correspondance des couleurs
| Token | Light | Couleur | Dark | Couleur |
|---|---|---|---|---|
background-alert-default-low | #fee2e2 | #fee2e2 | ||
background-alert-default-medium | #dc2626 | #dc2626 | ||
background-alert-disabled | #fee2e2 | #fecaca | ||
background-alert-focus-low | #fca5a5 | #fca5a5 | ||
background-alert-focus-medium | #af0404 | #f87171 | ||
background-alert-hover-low | #fca5a5 | #fca5a5 | ||
background-alert-hover-medium | #af0404 | #f87171 | ||
background-badge-blue-low | #0056a0 | #38bdf8 | ||
background-badge-blue-medium | #075985 | #0ea5e9 | ||
background-badge-green-low | #047857 | #6ee7b7 | ||
background-badge-green-medium | #065f46 | #10b981 | ||
background-badge-grey | #374151 | #d1d5db | ||
background-badge-orange-low | #c2410c | #fdba74 | ||
background-badge-orange-medium | #9a3412 | #f97316 | ||
background-badge-pink-low | #be185d | #f9a8d4 | ||
background-badge-pink-medium | #9d174d | #ec4899 | ||
background-badge-red-low | #dc2626 | #fca5a5 | ||
background-badge-red-medium | #af0404 | #f87171 | ||
background-badge-violet-low | #7c3aed | #c4b5fd | ||
background-badge-violet-medium | #6d28d9 | #8b5cf6 | ||
background-badge-yellow-low | #a16207 | #fde047 | ||
background-badge-yellow-medium | #854d0e | #eab308 | ||
background-neutral-primary | #f9fafb | #030712 | ||
background-neutral-primary-inverse | #030712 | #f9fafb | ||
background-neutral-primary-static | #f9fafb | #f9fafb | ||
background-neutral-primary-static-inverse | #030712 | #030712 | ||
background-neutral-secondary | #f6f8f7 | #111827 | ||
background-neutral-secondary-inverse | #111827 | #f6f8f7 | ||
background-neutral-secondary-static | #f6f8f7 | #f6f8f7 | ||
background-neutral-secondary-static-inverse | #111827 | #111827 | ||
background-neutral-tertiary | #eef6f3 | #111827 | ||
background-primary-default | #085e41 | #42f0b6 | ||
background-primary-disabled | #d0fbed | #d0fbed | ||
background-primary-focus | #0fbd83 | #d0fbed | ||
background-primary-hover | #0fbd83 | #d0fbed | ||
background-primary-hover-ghost | #d0fbed | #d0fbed | ||
background-secondary-default | #244238 | #7ab8a2 | ||
background-secondary-disabled | #deede8 | #deede8 | ||
background-secondary-focus | #7ab8a2 | #deede8 | ||
background-secondary-hover | #7ab8a2 | #deede8 | ||
background-secondary-hover-ghost | #deede8 | #deede8 | ||
background-success-default-low | #d1fae5 | #d1fae5 | ||
background-success-default-medium | #047857 | #34d399 | ||
background-success-default-medium-static | #047857 | #047857 | ||
background-success-focus-low | #6ee7b7 | #6ee7b7 | ||
background-success-focus-medium | #065f46 | #34d399 | ||
background-success-hover-low | #6ee7b7 | #6ee7b7 | ||
background-success-hover-medium | #065f46 | #34d399 | ||
border-alert-default-low | #fee2e2 | #fee2e2 | ||
border-alert-default-medium | #dc2626 | #fca5a5 | ||
border-alert-default-medium-static | #dc2626 | #dc2626 | ||
border-alert-disabled | #fee2e2 | #fee2e2 | ||
border-alert-focus-low | #fca5a5 | #fca5a5 | ||
border-alert-focus-medium | #af0404 | #f87171 | ||
border-alert-hover-low | #fca5a5 | #fca5a5 | ||
border-alert-hover-medium | #af0404 | #f87171 | ||
border-neutral-primary | #f9fafb | #030712 | ||
border-neutral-primary-inverse | #030712 | #f9fafb | ||
border-neutral-primary-static | #f9fafb | #f9fafb | ||
border-neutral-primary-static-inverse | #030712 | #030712 | ||
border-neutral-secondary | #f6f8f7 | #111827 | ||
border-neutral-secondary-inverse | #d1d5db | #4b5563 | ||
border-neutral-secondary-static | #f6f8f7 | #f6f8f7 | ||
border-neutral-secondary-static-inverse | #111827 | #111827 | ||
border-primary-default | #085e41 | #13eca4 | ||
border-primary-disabled | #d0fbed | #d0fbed | ||
border-primary-focus | #0fbd83 | #d0fbed | ||
border-primary-hover | #0fbd83 | #d0fbed | ||
border-primary-hover-ghost | #d0fbed | #d0fbed | ||
border-secondary-default | #244238 | #7ab8a2 | ||
border-secondary-disabled | #deede8 | #deede8 | ||
border-secondary-focus | #7ab8a2 | #deede8 | ||
border-secondary-hover | #7ab8a2 | #deede8 | ||
border-secondary-hover-ghost | #deede8 | #deede8 | ||
border-success-default-low | #d1fae5 | #d1fae5 | ||
border-success-default-medium | #047857 | #6ee7b7 | ||
border-success-default-medium-static | #047857 | #047857 | ||
border-success-focus-low | #6ee7b7 | #6ee7b7 | ||
border-success-focus-medium | #065f46 | #34d399 | ||
border-success-hover-low | #6ee7b7 | #6ee7b7 | ||
border-success-hover-medium | #065f46 | #34d399 | ||
common-danger-hight | #af0404 | #fca5a5 | ||
common-danger-highter | #7f1d1d | #fee2e2 | ||
common-danger-hightest | #450a0a | #fef2f2 | ||
common-danger-low | #fca5a5 | #dc2626 | ||
common-danger-lower | #fee2e2 | #991b1b | ||
common-danger-lowest | #fef2f2 | #450a0a | ||
common-danger-medium | #ef4444 | #f87171 | ||
common-information-hight | #0369a1 | #7dd3fc | ||
common-information-highter | #0c4a6e | #e0f2fe | ||
common-information-hightest | #082f49 | #f0f9ff | ||
common-information-low | #7dd3fc | #0056a0 | ||
common-information-lower | #e0f2fe | #075985 | ||
common-information-lowest | #f0f9ff | #082f49 | ||
common-information-medium | #0ea5e9 | #38bdf8 | ||
common-neutral-hight | #4b5563 | #d1d5db | ||
common-neutral-highter | #374151 | #f6f8f7 | ||
common-neutral-hightest | #19190b | #ffffff | ||
common-neutral-low | #d1d5db | #4b5563 | ||
common-neutral-lower | #f6f8f7 | #1f2937 | ||
common-neutral-lowest | #ffffff | #19190b | ||
common-neutral-medium | #9ca3af | #6b7280 | ||
common-primary-high | #085e41 | #42f0b6 | ||
common-primary-higher | #13201c | #d0fbed | ||
common-primary-highest | #0f1110 | #e7fdf6 | ||
common-primary-low | #71f4c8 | #085e41 | ||
common-primary-lower | #d0fbed | #13201c | ||
common-primary-lowest | #e7fdf6 | #0f1110 | ||
common-primary-medium | #0fbd83 | #0fbd83 | ||
common-secondary-high | #244238 | #7ab8a2 | ||
common-secondary-higher | #12211c | #deede8 | ||
common-secondary-highest | #09110e | #eef6f3 | ||
common-secondary-low | #9cc9b9 | #244238 | ||
common-secondary-lower | #deede8 | #12211c | ||
common-secondary-lowest | #eef6f3 | #09110e | ||
common-secondary-medium | #486b5f | #47856f | ||
common-success-hight | #047857 | #6ee7b7 | ||
common-success-highter | #064e3b | #d1fae5 | ||
common-success-hightest | #022c22 | #ecfdf5 | ||
common-success-low | #6ee7b7 | #14936b | ||
common-success-lower | #d1fae5 | #065f46 | ||
common-success-lowest | #ecfdf5 | #022c22 | ||
common-success-medium | #10b981 | #34d399 | ||
common-warning-hight | #c2410c | #fdba74 | ||
common-warning-highter | #7c2d12 | #ffedd5 | ||
common-warning-hightest | #431407 | #fff7ed | ||
common-warning-low | #fdba74 | #d65a00 | ||
common-warning-lower | #ffedd5 | #9a3412 | ||
common-warning-lowest | #fff7ed | #431407 | ||
common-warning-medium | #f97316 | #fb923c | ||
icon-text-alert-default | #dc2626 | #fca5a5 | ||
icon-text-alert-default-darker | #af0404 | #af0404 | ||
icon-text-alert-default-lighter | #ef4444 | #dc2626 | ||
icon-text-default | #030712 | #f9fafb | ||
icon-text-default-inverse | #f9fafb | #030712 | ||
icon-text-default-static | #030712 | #030712 | ||
icon-text-default-static-inverse | #f9fafb | #f9fafb | ||
icon-text-neutral-secondary | #4b5563 | #d1d5db | ||
icon-text-primary-default | #085e41 | #42f0b6 | ||
icon-text-primary-focus | #0fbd83 | #d0fbed | ||
icon-text-primary-hover | #0fbd83 | #d0fbed | ||
icon-text-secondary-default | #244238 | #7ab8a2 | ||
icon-text-secondary-focus | #7ab8a2 | #deede8 | ||
icon-text-secondary-hover | #7ab8a2 | #deede8 | ||
icon-text-success-default | #14936b | #6ee7b7 | ||
icon-text-success-default-darker | #047857 | #047857 | ||
icon-text-success-default-lighter | #10b981 | #14936b | ||
overlay-100 | #09090b | #ffffff | ||
overlay-200 | #09090b | #ffffff | ||
overlay-300 | #09090b | #ffffff | ||
overlay-50 | #09090b | #ffffff | ||
overlay-500 | #09090b | #09090b | ||
text-alert-default | #dc2626 | #fca5a5 | ||
text-alert-default-darker | #af0404 | #af0404 | ||
text-alert-default-lighter | #ef4444 | #dc2626 | ||
text-neutral-default | #030712 | #f9fafb | ||
text-neutral-default-inverse | #f9fafb | #030712 | ||
text-neutral-default-static | #030712 | #030712 | ||
text-neutral-default-static-inverse | #f9fafb | #f9fafb | ||
text-neutral-secondary | #4b5563 | #d1d5db | ||
text-primary-default | #085e41 | #13eca4 | ||
text-primary-default-darker | #13201c | #0fbd83 | ||
text-primary-default-lighter | #0b8e62 | #42f0b6 | ||
text-primary-disabled | #085e41 | #085e41 | ||
text-secondary-default | #244238 | #59a68b | ||
text-secondary-default-darker | #12211c | #47856f | ||
text-secondary-default-lighter | #486b5f | #7ab8a2 | ||
text-secondary-disabled | #486b5f | #486b5f | ||
text-success-default | #047857 | #6ee7b7 | ||
text-success-default-darker | #065f46 | #047857 | ||
text-success-default-lighter | #10b981 | #14936b |
Mixins : gérer les couleurs des themes
Le thème actif est appliqué via l’attribut data-theme sur la balise <html> :
<html data-theme="light">
ou
<html data-theme="dark"></html>
</html>
Un système centralisé permet de faire correspondre un token logique à la bonne valeur du thème :
// styles/themes/tokens.scss
@use 'sass:map';
@use 'tokens.map' as tokens-map;
@function themed($key, $theme-name) {
$entry: map.get(tokens-map.$tokens, $key);
@if $entry == null {
@return null;
}
$value: map.get($entry, $theme-name);
@if $value == null {
@return null;
}
@return $value;
}
@mixin themed-block($props-map) {
@each $theme-name in $theme-names {
:host-context([data-theme='#{$theme-name}']) & {
@each $prop, $token in $props-map {
#{$prop}: themed($token, $theme-name);
}
}
}
}
Explication simplifiée
-
themed($key, $theme-name):
Cette fonction va chercher la bonne valeur d’une variable (token) selon le thème (clair ou sombre).
Exemple : si tu demandes la couleur de fond pour le thème “dark”, elle te donne la bonne couleur. -
themed-block($props-map):
Ce mixin applique plusieurs propriétés CSS selon le thème actif.
Il les applique automatiquement pour chaque thème une liste de propriété simple qu’on lui donne -
On utilise
:host-context([data-theme='#{$theme-name}'])pour que le style change tout seul quand le thème change, sans toucher au code du composant. -
Ça évite de recopier la logique de thème partout (DRY) et chaque fonction/mixin a un but précis (S de SOLID).
✅ Exemple avec un bouton
@use '../../../styles/themes/tokens' as theme;
@use '../../../styles/tokens/variables-mobile' as *;
.btn-switch {
//style classique
padding: 10px;
border-radius: 8px;
cursor: pointer;
// application des variables issues des tokens sur les 2 thèmes
// mixin themed-block à utiliser
@include theme.themed-block(
(
background-color: 'background-primary-default',
color: 'text-neutral-default-inverse',
)
);
&:hover {
@include theme.themed-block(
(
background-color: 'background-primary-hover',
)
);
// 🎯 Application uniquement pour le light
// utiliser fonction themed avec :host-context([data-theme='light'])
:host-context([data-theme='light']) & {
color: theme.themed('text-neutral-default', 'light');
}
}
}
🎯 Pourquoi cette organisation ?
- Chaque fichier ou fonction a un rôle précis (S de SOLID)
- Tout est centralisé : on ne répète pas les valeurs (DRY)
- Facile à faire évoluer : ajouter un thème ou changer une couleur est simple
- Lisible : tout le monde comprend où et comment utiliser les outils du design system
⚠️ Limite connue : propriétés CSS complexes (ex : linear-gradient)
la mixin themed-block remplace chaque propriété CSS du map par la valeur du token pour chaque thème.
Mais elle ne sait pas parser une fonction CSS complexe (ex: linear-gradient(…)) : elle attend un token simple.
Si tu fais ça :
@include theme.themed-block((
background: linear-gradient(
117deg,
'background-neutral-primary' 50.11%,
'common-neutral-low' 100%
)
));
→ $token = toute la string linear-gradient(…) → La fonction themed() ne sait pas quoi faire de cette string qui mélange tokens et CSS.
Sass ne peut pas analyser et “remplacer” chaque nom de token à l’intérieur d’une string complexe.
Il faudrait parser la string, reconnaître les tokens, et appeler themed() sur chaque.
Il faut donc le faire à la main, c’est la limite naturelle du SCSS “classique”
→ Soit on passe par une mixin/fonction custom encore plus complexe (peu utile ici), → Soit on écrit le gradient manuellement pour chaque thème, comme tu as fait :
.main-wrapper {
background: linear-gradient(
117deg,
#{themed('background-neutral-primary', 'light')} 50.11%,
#{themed('common-neutral-low', 'light')} 100%
);
}
:host-context([data-theme='dark']) .main-wrapper {
background: linear-gradient(
117deg,
#{themed('background-neutral-primary', 'dark')} 50.11%,
#{themed('common-neutral-low', 'dark')} 100%
);
}
La mixin themed-block fonctionne parfaitement pour remplacer des propriétés simples (color, background-color, border-color, etc.), mais par conception, elle ne peut pas parser ni remplacer automatiquement chaque nom de token à l’intérieur d’une fonction CSS complexe comme un linear-gradient.
Dans ces cas, on utilise directement la fonction themed dans la string de gradient, pour garantir la cohérence DS, tout en restant explicite.
Typographies
Gestions des Polices
Nous utilisons Open Sans dans différentes variantes pour couvrir tous les styles du projet (Display, Heading, Text).
📦 Organisation des fichiers
les fichiers de polices sont placées dans le dossier src/assets/fonts
les déclarations sont définies dans le dossier src/styles/fonts/_font-face.scss
Les variables typographiques (tailles, poids, interlignes) et la mixin utilitaire sont dans src/styles/abstracts/_typography.scss
Mixin
@mixin text-style($size-key, $weight-key: regular, $mode: desktop) {
$sizes: if($mode == desktop, $sizes-desktop, $sizes-mobile);
font-family: $font-family-base;
font-size: map.get($sizes, $size-key);
line-height: map.get($sizes, $size-key);
font-weight: map.get($font-weights, $weight-key);
}
Cette mixin permet d’appliquer une règle typographique complète (police, taille, interligne, poids) à partir de clés logiques comme heading-h2, text-sm, etc.
Le paramètre $mode permet de basculer dynamiquement entre mobile et desktop.
les clés sont dans typography.scss
✅ Exemple d’utilisation d’une font
@use '../../../styles/abstracts/typography' as typo;
h2 {
@include typo.text-style(heading-h2, extrabold, mobile);
}
Cet exemple applique :
- la police “Open Sans”
- une taille adaptée à un titre de niveau 2
- un poids fort (extrabold)
- un interligne cohérent avec la maquette``
Documentation des paramètres typographiques
Paramètres
| Paramètre | Type | Valeurs possibles | Défaut | Description |
|---|---|---|---|---|
$size-key | string | Voir tableaux ci-dessous | — | Clé de taille (définit font-size & line-height) |
$weight-key | string | regular, semibold, bold, extrabold | regular | Poids de police |
$mode | string | desktop, mobile | desktop | Mode d’affichage (pour responsive) |
Tailles disponibles (en px)
Desktop
| Clé | font-size / line-height |
|---|---|
| display-h1 | 80px |
| display-h2 | 60px |
| display-h3 | 48px |
| display-h4 | 36px |
| display-h5 | 24px |
| display-h6 | 20px |
| heading-h1 | 30px |
| heading-h2 | 24px |
| heading-h3 | 20px |
| heading-h4 | 18px |
| heading-h5 | 16px |
| heading-h6 | 14px |
| text-lg | 18px |
| text-md | 16px |
| text-sm | 14px |
| text-xs | 12px |
| text-xxs | 10px |
Mobile
| Clé | font-size / line-height |
|---|---|
| display-h1 | 48px |
| display-h2 | 36px |
| display-h3 | 28px |
| display-h4 | 24px |
| display-h5 | 18px |
| display-h6 | 16px |
| heading-h1 | 24px |
| heading-h2 | 20px |
| heading-h3 | 18px |
| heading-h4 | 16px |
| heading-h5 | 14px |
| heading-h6 | 12px |
| text-lg | 16px |
| text-md | 14px |
| text-sm | 12px |
| text-xs | 10px |
| text-xxs | 9px |
Poids disponibles
| Clé | Valeur CSS |
|---|---|
| regular | 400 |
| semibold | 600 |
| bold | 700 |
| extrabold | 800 |
Layout
Mixin, Media Query et Breakpoint
abstracts/_breakpoints.scss
mq = media query
Explication
Le mixin mq sert à écrire facilement des media-queries (pour adapter le style selon la taille d’écran).
Au lieu de répéter les tailles partout, on utilise des noms comme mobile, tablet, desktop.
Si on veut changer une taille, il suffit de modifier la map en haut du fichier.
Cela évite de recopier les mêmes valeurs partout (DRY) et chaque fichier a un rôle précis (S de SOLID).
@use 'sass:map';
$breakpoints: (
mobile: 390px,
tablet: 768px,
desktop: 1024px,
);
@mixin mq($breakpoint) {
$value: map.get($breakpoints, $breakpoint);
@if $value {
@media screen and (min-width: $value) {
@content;
}
} @else {
@warn "Breakpoint #{$breakpoint} non défini.";
}
}
🔄 Exemple d’utilisation du mixin
h1 {
font-size: 18px;
@include mq(tablet) {
font-size: 24px;
}
@include mq(desktop) {
font-size: 32px;
}
}
Espacements, margin, padding et radius
abstracts/_Layout.scss
le fichier layout.scss contient les variables pour les espacement et les radius utilisables directement dans le scss
$space-2: px-to-rem(2); // 2px
$space-4: px-to-rem(4); // 4px
$space-6: px-to-rem(6); // 6px
$space-8: px-to-rem(8); // 8px
$space-10: px-to-rem(10); // 10px
$space-12: px-to-rem(12); // 12px
$space-14: px-to-rem(14); // 14px
$space-16: px-to-rem(16); // 16px
$space-24: px-to-rem(24); // 24px
$space-32: px-to-rem(32); // 32px
$space-48: px-to-rem(48); // 48px
$space-64: px-to-rem(64); // 64px
$space-80: px-to-rem(80); // 80px
$space-96: px-to-rem(96); // 96px
$space-128: px-to-rem(128); // 128px
$radius-sm: 4px;
$radius-md: 8px;
$radius-lg: 16px;
$radius-xl: 24px;
$radius-pill: 9999px;
la fonction px-to-rem permet de convertir une valeur numérique en unité rem
Plusieurs mixins utilitaires sont aussi présentes dans layout pour gérer les margin, padding, radius et les flexbox
padding et margin
@mixin margin($top, $right: null, $bottom: null, $left: null) {
margin-top: size($top);
margin-right: if($right != null, size($right), size($top));
margin-bottom: if($bottom != null, size($bottom), size($top));
margin-left: if($left != null, size($left), if($right != null, size($right), size($top)));
}
@mixin padding($top, $right: null, $bottom: null, $left: null) {
padding-top: size($top);
padding-right: if($right != null, size($right), size($top));
padding-bottom: if($bottom != null, size($bottom), size($top));
padding-left: if($left != null, size($left), if($right != null, size($right), size($top)));
}
Ces deux mixins simplifient l’écriture des marges et des padding dans l’application. Elles fonctionnent exactement comme les propriétés CSS margin et padding, mais avec plus de flexibilité.
Les mixins acceptent de 1 à 4 paramètres, tout comme en CSS standard :
@include margin($top, $right, $bottom, $left);
@include padding($top, $right, $bottom, $left);
On peut passer e 1 à 4 valeur et les mixins s’adaptent de la façon suivante:
- Un seul paramètre (
$top) : Appliqué aux quatre côtés
margin-top: $top;
margin-right: $top; // Même valeur que top
margin-bottom: $top; // Même valeur que top
margin-left: $top; // Même valeur que top
- Deux paramètres (
$top,$right) : Vertical et horizontal
margin-top: $top;
margin-right: $right;
margin-bottom: $top; // Même valeur que top
margin-left: $right; // Même valeur que right
- Trois paramètres (
$top,$right,$bottom) : Comme CSS standard
margin-top: $top;
margin-right: $right;
margin-bottom: $bottom;
margin-left: $right; // Même valeur que right
- Quatre paramètres (
$top,$right,$bottom,$left) : Contrôle complet
margin-top: $top;
margin-right: $right;
margin-bottom: $bottom;
margin-left: $left;
Exemples concrets
Exemple 1 : Une valeur (même espacement partout)
.card {
@include padding(space-8);
}
// Généré en CSS :
.card {
padding-top: 0.5rem;
padding-right: 0.5rem;
padding-bottom: 0.5rem;
padding-left: 0.5rem;
}
Exemple 2 : Deux valeurs (vertical/horizontal)
.button {
@include padding(space-4, space-8);
}
// Généré en CSS :
.button {
padding-top: 0.25rem; // $space-4
padding-right: 0.5rem; // $space-8
padding-bottom: 0.25rem; // $space-4
padding-left: 0.5rem; // $space-8
}
Exemple 3 : Valeurs spécifiques pour chaque côté
.header {
@include margin(space-16, space-8, space-4, space-8);
}
// Généré en CSS :
.header {
margin-top: 1rem; // $space-16
margin-right: 0.5rem; // $space-8
margin-bottom: 0.25rem; // $space-4
margin-left: 0.5rem; // $space-8
}
Exemple 4 : Valeurs nulles pour omettre certains côtés
.section {
@include padding(space-8, null, space-16);
}
// Généré en CSS :
.section {
padding-top: 0.5rem; // $space-8
padding-right: 0.5rem; // $space-8 (valeur par défaut = $top)
padding-bottom: 1rem; // $space-16
padding-left: 0.5rem; // $space-8 (valeur par défaut = $right = $top)
}
Mixin radius – Guide d’utilisation
Ce mixin permet d’appliquer rapidement un border-radius cohérent avec le design system Pecunia, en choisissant une valeur prédéfinie.
Définition SCSS
$radii: (
sm: 4px,
md: 8px,
lg: 16px,
xl: 24px,
pill: 9999px,
);
@mixin radius($key: md) {
$radius: map.get($radii, $key);
@if $radius {
border-radius: $radius;
} @else {
@warn "Radius `#{$key}` non trouvé dans la map $radii.";
}
}
Paramètres
| Paramètre | Type | Valeurs possibles | Défaut | Description |
|---|---|---|---|---|
$key | string | sm, md, lg, xl, pill | md | Clé du rayon à appliquer |
Valeurs disponibles
| Clé | Valeur px | Utilisation recommandée |
|---|---|---|
| sm | 4px | Petits éléments, badges |
| md | 8px | Boutons, inputs, cartes |
| lg | 16px | Cartes, modales, sections |
| xl | 24px | Grands conteneurs, illustrations |
| pill | 9999px | Effet “pilule” (boutons ronds) |
Exemples d’utilisation
// Bord arrondi moyen (par défaut)
.card {
@include radius();
}
// Bord arrondi large
.modal {
@include radius(lg);
}
// Effet pilule (pour un bouton rond)
.button-pill {
@include radius(pill);
}
Flexbox
Les mixins flex et flex-center sont là pour simplifier ton code tout en gardant toute la puissance de flexbox.
La mixin flex-centerest un raccourci pour un élément horizontalement et verticalement. C’est l’une des opérations les plus courantes en CSS.
@mixin flex-center {
display: flex;
flex-direction: column;
justify-content: center;
align-items: center;
gap: $space-16;
}
Exemple d’utilisation
.content {
@include flex-center;
height: 100vh; // Hauteur de l'écran complet
}
La mixin flex
C’est un mixin flexible qui permet de configurer n’importe quelle propriété flexbox. On peut spécifier une seule ou toutes les propriétés.
@mixin flex($dir: null, $wrap: null, $justify: null, $align: null, $gap: null) {
display: flex;
@if $dir != null {
flex-direction: $dir;
}
@if $wrap != null {
flex-wrap: $wrap;
}
@if $justify != null {
justify-content: $justify;
}
@if $align != null {
align-items: $align;
}
@if $gap != null {
gap: size($gap);
}
}
Les paramètres en détail
-
$dir : Direction des éléments
row(défaut) : éléments alignés horizontalementcolumn: éléments alignés verticalementrow-reverse,column-reverse: ordre inversé
-
$wrap : Comment les éléments se comportent quand il n’y a plus de place
nowrap(défaut) : reste sur une seule ligne, peut déborderwrap: passe à la ligne suivante si besoinwrap-reverse: passe à la ligne du bas vers le haut
-
$justify : Alignement horizontal (sur l’axe principal)
flex-start(défaut) : éléments au débutcenter: éléments au centreflex-end: éléments à la finspace-between: espacés avec les extrémités collées aux bordsspace-around: espacés avec espace autour de chaque élémentspace-evenly: espacés uniformément
-
$align : Alignement vertical (sur l’axe secondaire)
stretch(défaut) : étirés pour occuper tout l’espacecenter: centrésflex-start: en haut/au débutflex-end: en bas/à la finbaseline: alignés sur la ligne de base du texte
-
$gap : Espace entre les éléments (utilise une clé du map spacing comme ‘space-8’, ou une valeur CSS)
- Exemple:
space-8pour 8px d’espacement
- Exemple:
@include flex($gap: 'space-8'); // 8px (en rem)
@include flex($gap: 1.25rem);
- Une barre de navigation horizontale avec espace entre les éléments
.navbar {
@include flex($justify: space-between, $align: center);
padding: space-4 space-8;
}
- Une liste verticale d’éléments espacés
.menu-items {
@include flex($dir: column, $gap: space-8);
}
- Une grille d’images qui se réorganise automatiquement
.image-gallery {
@include flex($wrap: wrap, $gap: space-16, $justify: center);
}
- Un formulaire avec labels et champs alignés
.form-group {
@include flex($dir: column, $gap: space-4);
@include mq(tablet) {
// Change en horizontal sur tablette et +
@include flex($dir: row, $align: center, $gap: space-8);
}
}
L’avantage du null
En utilisant null comme valeur par défaut, on peut spécifier uniquement les propriétés dont on a besoin. Les propriétés non spécifiées n’apparaîtront pas dans le CSS final, ce qui donne un code plus léger.
// Seulement direction et gap
.sidebar {
@include flex($dir: column, $gap: space-16);
}
// Génère seulement :
.sidebar {
display: flex;
flex-direction: column;
gap: 1rem;
}
Shadows
abstracts/_shadows.scss
le fichier gère le système des ombres
Il reprend les éléments du DS sous figma
@use 'sass:map';
$shadows: (
light: (
xs: (0px 1px 2px rgba(9, 9, 11, 0.05)),
sm: (0px 1px 3px rgba(9, 9, 11, 0.10), 0px 1px 2px rgba(9, 9, 11, 0.10)),
md: (0px 4px 6px rgba(9, 9, 11, 0.10), 0px 0px 4px rgba(9, 9, 11, 0.10)),
lg: (0px 4px 6px rgba(9, 9, 11, 0.10), 0px 4px 4px rgba(9, 9, 11, 0.20)),
xl: (0px 20px 25px rgba(9, 9, 11, 0.10), 0px 8px 10px rgba(9, 9, 11, 0.10)),
2xl: (0px 25px 50px rgba(9, 9, 11, 0.20)),
inner: (inset 0px 2px 4px 0px rgba(9, 9, 11, 0.05))
),
dark: (
xs: (0px 1px 2px rgba(255, 255, 255, 0.05)),
sm: (0px 1px 3px rgba(255, 255, 255, 0.10), 0px 1px 2px rgba(255, 255, 255, 0.10)),
md: (0px 4px 6px rgba(255, 255, 255, 0.10), 0px 0px 4px rgba(255, 255, 255, 0.10)),
lg: (0px 4px 6px rgba(255, 255, 255, 0.10), 0px 4px 4px rgba(255, 255, 255, 0.20)),
xl: (0px 20px 25px rgba(255, 255, 255, 0.10), 0px 8px 10px rgba(255, 255, 255, 0.10)),
2xl: (0px 25px 50px rgba(255, 255, 255, 0.20)),
inner: (inset 0px 2px 4px 0px rgba(255, 255, 255, 0.05))
)
);
@mixin shadow($key, $theme: light) {
$theme-map: map.get($shadows, $theme);
$shadow: map.get($theme-map, $key);
@if $shadow {
box-shadow: $shadow;
} @else {
@warn "Shadow `#{$key}` not found for theme `#{$theme}`.";
}
}
La map $shadows
C’est une structure de données organisée en trois niveaux:
- Premier niveau: Les thèmes (
lightetdark) - Deuxième niveau: Les tailles d’ombre (
xs,sm,md,lg,xl,2xl,inner) - Troisième niveau: Les valeurs d’ombres CSS (entre parenthèses)
Le mixin shadow
C’est une fonction réutilisable qui:
- Prend deux paramètres:
$key: La taille de l’ombre (xs,sm,md, etc.)$theme: Le thème à utiliser (lightoudark, aveclightpar défaut)
- Récupère la bonne valeur d’ombre depuis la structure imbriquée
- L’applique comme
box-shadowsi elle existe - Affiche un avertissement si l’ombre demandée n’existe pas
Exemple de base
.card {
// Ombre légère (sm) en thème clair (par défaut)
@include shadow(sm);
}
Exemple avec thème spécifique
.card-dark {
// Ombre moyenne (md) en thème sombre
@include shadow(md, dark);
}
Exemple avec adaptation au thème actif
// Pour un élément qui s'adapte au thème de l'application
.adaptive-card {
// Style de base
background-color: white;
// En thème clair
:host-context([data-theme='light']) & {
@include shadow(md, light);
}
// En thème sombre
:host-context([data-theme='dark']) & {
background-color: #333;
@include shadow(md, dark);
}
}
Exemple: Un Bouton
exemple dans le bouton switch du theme avec les mixins theme, layout, typo et shadows
Pensez bien aux imports
@use '../../../styles/themes/tokens' as theme;
@use '../../../styles/abstracts/typography' as typo;
@use '../../../styles/abstracts/layout' as layout;
@use '../../../styles/abstracts/shadows' as shadows;
.btn-switch {
// Utilisation des variables de thème
@include layout.flex($dir: row, $align: center, $justify: space-between, $gap : layout.$space-8);
@include layout.padding(layout.$space-8, layout.$space-12);
@include layout.margin(layout.$space-8, layout.$space-12);
@include layout.radius(md);
@include shadows.shadow(lg, dark);
border: none;
cursor: pointer;
font-family: 'open-sans', sans-serif;
@include typo.text-style(text-md, regular);
//style identique pour les deux thèmes
@include theme.themed-block(
(
background-color: 'background-primary-default',
color: 'text-neutral-default-inverse',
)
);
// hover séparé
&:hover {
@include theme.themed-block(
(
background-color: 'background-primary-hover',
)
);
}
}
// 🎯 Exception uniquement pour le light
:host-context([data-theme='light']) .btn-switch {
@include shadows.shadow(lg, light);
&:hover {
color: #{theme.themed('text-neutral-default', 'light')};
}
}
Composants UI
Icons
Objectif
Le composant IconComponent est un composant Angular standalone, conçu pour afficher des icônes SVG issues de la librairie Lucide (stockées en local dans assets/icons/lucide/).
Il est utilisé dans le design system Pecunia, pour gérer toutes les icônes d’interface : boutons, menus, statuts, badges, etc.
Définition
export class IconComponent {
private readonly http = inject(HttpClient);
//déclaration des signaux => mini varialbles observables
readonly _name = signal<string>('');
readonly _size = signal<IconSize>('md');
readonly _ariaLabel = signal<string>('');
readonly _isDecorative = signal<boolean>(false);
//setter pour mettre à jour les inputs avec des signaux
@Input({ required: true }) set name(value: string) {
this._name.set(value);
}
@Input() set size(value: IconSize) {
this._size.set(value);
}
@Input() set ariaLabel(value: string) {
this._ariaLabel.set(value);
}
@Input() set isDecorative(value: boolean) {
this._isDecorative.set(value);
}
Ce composant est totalement réactif (via signal() et computed()), encapsulé, accessible et personnalisable.
Propriétés disponibles (@Input())
| Prop | Type | Obligatoire | Description |
|---|---|---|---|
name | string | ✅ Oui | Nom du fichier SVG (ex: "plus", "arrow-left") |
size | 'xs' | 'sm' | 'md' | 'lg' | ❌ Non | Taille logique, applique une classe CSS (icon-size-md par défaut) |
ariaLabel | string | ❌ Non | Texte alternatif (accessibilité), utilisé si isDecorative = false |
isDecorative | boolean | ❌ Non | Si true, l’icône est masquée des lecteurs d’écran |
Cas d’usages typiques
- Icône seule dans un bouton d’action (delete, edit…)
- Icône dans une puce, un badge ou une ligne de tableau
- Icône décorative dans une UI (à cacher aux lecteurs d’écran)
Icônes décoratives vs informatives
Une icône est décorative si :
- Elle n’ajoute aucune information essentielle
- Elle accompagne un texte déjà explicite
- Elle est utilisée uniquement pour améliorer l’esthétique
Exemples décoratifs :
- Un 🔒 à côté du mot « Connexion »
- Une icône 🛒 dans un bouton « Ajouter au panier »
- Un pictogramme 🎯 dans une carte qui a déjà un titre
➡️ Accessibilité :
- Utiliser
[isDecorative]="true"dans Pecunia (ce qui appliqueraaria-hidden="true") - Pas besoin de
ariaLabelpour les icônes décoratives
Une icône est informative si :
- Elle remplace un texte
- Elle transmet une information visuelle (état, action)
- Elle est la seule information visible
Exemples informatifs :
- Une 🗑️ seule dans un bouton ➜ signifie “Supprimer”
- Une icône ❗ dans un message ➜ signifie “Erreur”
- Une 👁️ dans un champ ➜ signifie “Afficher le mot de passe”
➡️ Accessibilité :
- Option 1 : Fournir un
ariaLabel="Description"directement sur l’icône - Option 2 : Mettre
aria-labelsur l’élément parent (si l’icône est dans un élément interactif)
📝 Règle simple à retenir
Si l’icône peut être retirée sans perte d’information, elle est décorative.
Sinon, elle est informative et doit être accessible aux lecteurs d’écran.
Exemples concrets
- ✅ Icône significative – Option 1 (label sur l’icône)
<app-ui-icon name="trash" ariaLabel="Supprimer la transaction"></app-ui-icon>
- ✅ Icône significative – Option 2 (label sur le parent)
<button aria-label="Supprimer la transaction">
<app-ui-icon name="trash" [isDecorative]="true"></app-ui-icon>
</button>
- ✅ Icône décorative
<button>
<app-ui-icon name="trash" [isDecorative]="true"></app-ui-icon>
Supprimer la transaction
</button>
Cas d’usage dans le IconComponent
| Situation | aria label | decorative |
|---|---|---|
| Icône seule dans un bouton | "Supprimer" | false |
| Icône accompagnée d’un texte | "" | true |
| Icône de statut (succès, erreur…) | "Succès" | false |
| Icône purement esthétique | "" | true |
Comment ça marche ?
Le composant :
- Résout le chemin SVG via un
computed():assets/icons/lucide/${name}.svg - Applique une classe de taille (
icon-size-md,icon-size-lg, etc.) - Réagit à une erreur de chargement avec un fallback (
alert-circle.svg)
Bonnes pratiques d’intégration
- Toujours utiliser ce composant plutôt que des balises
<img>ou<svg>brutes - Ne pas hardcoder le chemin de l’icône dans les composants parents
- Préférer les tailles logiques (
sm,md, etc.) au lieu de fixer les pixels - Respecter la séparation : le style (
.scss) gère la taille réelle
Gestion couleur de l’icon
L’icône est affichée via un <span> contenant une mask-image SVG.
La couleur est appliquée via background-color: currentColor en CSS.
Pourquoi utiliser mask-image au lieu de img?
L’utilisation de mask-image offre plusieurs avantages importants :
- Héritage de couleur : Une icône avec mask-image peut hériter de la couleur du texte parent via currentColor, ce qui est difficile avec des images SVG classiques.
- Performance : Les masks CSS sont plus performants que les SVG injectés dans le DOM pour de nombreuses icônes.
- Flexibilité : On peut changer la couleur dynamiquement sans modifier le fichier SVG source
Important : coloration pour les icônes sans texte
Pour les boutons ou éléments ne contenant que des icônes, il est impératif de définir la propriété CSS color dans le parent :
<!-- Composant bouton icône sans texte -->
<button class="icon-only-button">
<app-icon name="trash" ariaLabel="Supprimer" />
</button>
// SCSS du composant parent
.icon-only-button {
// IMPORTANT : définir la couleur même sans texte !
@include theme.themed-block(
(
color: 'text-neutral-default',
// Couleur pour l'icône
)
);
}
Pour le dossier CDA
Le composant
IconComponentrespecte les principes du design system :
- réutilisable, autonome, testable
- conforme aux bonnes pratiques d’accessibilité
- basé sur la nouvelle API Angular
signal()/computed()pour plus de lisibilitéIl est centralisé dans
shared/et documenté pour permettre son adoption par l’ensemble de l’équipe.
🎨 Listes des Icons
Ce tableau présente les icônes disponibles dans notre application, basées sur la librairie Lucide.
| Nom logique (Angular) | Aperçu |
|---|---|
| album | |
| arrow-left | |
| arrow-right | |
| baby | |
| badge-dollar-sign | |
| badge-euro | |
| banknote | |
| box | |
| briefcase-business | |
| bus | |
| bus-front | |
| cake | |
| calendar-days | |
| car | |
| carrot | |
| chart-column-increasing | |
| check | |
| chevron-down | |
| chevron-left | |
| chevron-right | |
| chevron-up | |
| circle-question-mark | |
| clipboard-list | |
| drama | |
| dribbble | |
| drill | |
| dumbbell | |
| factory | |
| file-text | |
| fish | |
| flower-2 | |
| fuel | |
| gamepad-2 | |
| gem | |
| gift | |
| guitar | |
| ham | |
| hamburger | |
| hammer | |
| hospital | |
| house | |
| landmark | |
| layout-grid | |
| lock | |
| luggage | |
| martini | |
| music | |
| palette | |
| party-popper | |
| phone | |
| pill | |
| pizza | |
| plane | |
| plus | |
| popcorn | |
| search | |
| settings | |
| shield-ban | |
| ship | |
| shirt | |
| shopping-bag | |
| shopping-cart | |
| store | |
| sun | |
| sun-moon | |
| tag | |
| traffic-cone | |
| trash-2 | |
| user | |
| users-round | |
| utensils-crossed | |
| volleyball | |
| wallet | |
| wand-sparkles | |
| waves | |
| wifi | |
| zoom-in | |
| zoom-out |
Accessibilité
Composant IconComponent – Documentation d’usage
Objectif
Le composant IconComponent est un composant Angular standalone, conçu pour afficher des icônes SVG issues de la librairie Lucide (stockées en local dans assets/icons/lucide/).
Il est utilisé dans le design system Pecunia, pour gérer toutes les icônes d’interface : boutons, menus, statuts, badges, etc.
Définition
export class IconComponent {
private readonly http = inject(HttpClient);
//déclaration des signaux => mini varialbles observables
readonly _name = signal<string>('');
readonly _size = signal<IconSize>('md');
readonly _ariaLabel = signal<string>('');
readonly _isDecorative = signal<boolean>(false);
//setter pour mettre à jour les inputs avec des signaux
@Input({ required: true }) set name(value: string) {
this._name.set(value);
}
@Input() set size(value: IconSize) {
this._size.set(value);
}
@Input() set ariaLabel(value: string) {
this._ariaLabel.set(value);
}
@Input() set isDecorative(value: boolean) {
this._isDecorative.set(value);
}
Ce composant est totalement réactif (via signal() et computed()), encapsulé, accessible et personnalisable.
Propriétés disponibles (@Input())
| Prop | Type | Obligatoire | Description |
|---|---|---|---|
name | string | ✅ Oui | Nom du fichier SVG (ex: "plus", "arrow-left") |
size | 'xs' | 'sm' | 'md' | 'lg' | ❌ Non | Taille logique, applique une classe CSS (icon-size-md par défaut) |
ariaLabel | string | ❌ Non | Texte alternatif (accessibilité), utilisé si isDecorative = false |
isDecorative | boolean | ❌ Non | Si true, l’icône est masquée des lecteurs d’écran |
Cas d’usages typiques
- Icône seule dans un bouton d’action (delete, edit…)
- Icône dans une puce, un badge ou une ligne de tableau
- Icône décorative dans une UI (à cacher aux lecteurs d’écran)
Icônes décoratives vs informatives
Une icône est décorative si :
- Elle n’ajoute aucune information essentielle
- Elle accompagne un texte déjà explicite
- Elle est utilisée uniquement pour améliorer l’esthétique
Exemples décoratifs :
- Un 🔒 à côté du mot « Connexion »
- Une icône 🛒 dans un bouton « Ajouter au panier »
- Un pictogramme 🎯 dans une carte qui a déjà un titre
➡️ Accessibilité :
- Utiliser
[isDecorative]="true"dans Pecunia (ce qui appliqueraaria-hidden="true") - Pas besoin de
ariaLabelpour les icônes décoratives
Une icône est informative si :
- Elle remplace un texte
- Elle transmet une information visuelle (état, action)
- Elle est la seule information visible
Exemples informatifs :
- Une 🗑️ seule dans un bouton ➜ signifie “Supprimer”
- Une icône ❗ dans un message ➜ signifie “Erreur”
- Une 👁️ dans un champ ➜ signifie “Afficher le mot de passe”
➡️ Accessibilité :
- Option 1 : Fournir un
ariaLabel="Description"directement sur l’icône - Option 2 : Mettre
aria-labelsur l’élément parent (si l’icône est dans un élément interactif)
📝 Règle simple à retenir
Si l’icône peut être retirée sans perte d’information, elle est décorative.
Sinon, elle est informative et doit être accessible aux lecteurs d’écran.
Exemples concrets
- ✅ Icône significative – Option 1 (label sur l’icône)
<app-ui-icon name="trash" ariaLabel="Supprimer la transaction"></app-ui-icon>
- ✅ Icône significative – Option 2 (label sur le parent)
<button aria-label="Supprimer la transaction">
<app-ui-icon name="trash" [isDecorative]="true"></app-ui-icon>
</button>
- ✅ Icône décorative
<button>
<app-ui-icon name="trash" [isDecorative]="true"></app-ui-icon>
Supprimer la transaction
</button>
Cas d’usage dans le IconComponent
| Situation | aria label | decorative |
|---|---|---|
| Icône seule dans un bouton | "Supprimer" | false |
| Icône accompagnée d’un texte | "" | true |
| Icône de statut (succès, erreur…) | "Succès" | false |
| Icône purement esthétique | "" | true |
Comment ça marche ?
Le composant :
- Résout le chemin SVG via un
computed():assets/icons/lucide/${name}.svg - Applique une classe de taille (
icon-size-md,icon-size-lg, etc.) - Réagit à une erreur de chargement avec un fallback (
alert-circle.svg)
Bonnes pratiques d’intégration
- Toujours utiliser ce composant plutôt que des balises
<img>ou<svg>brutes - Ne pas hardcoder le chemin de l’icône dans les composants parents
- Préférer les tailles logiques (
sm,md, etc.) au lieu de fixer les pixels - Respecter la séparation : le style (
.scss) gère la taille réelle
Gestion couleur de l’icon
L’icône est affichée via un <span> contenant une mask-image SVG.
La couleur est appliquée via background-color: currentColor en CSS.
Pourquoi utiliser mask-image au lieu de img?
L’utilisation de mask-image offre plusieurs avantages importants :
- Héritage de couleur : Une icône avec mask-image peut hériter de la couleur du texte parent via currentColor, ce qui est difficile avec des images SVG classiques.
- Performance : Les masks CSS sont plus performants que les SVG injectés dans le DOM pour de nombreuses icônes.
- Flexibilité : On peut changer la couleur dynamiquement sans modifier le fichier SVG source
Important : coloration pour les icônes sans texte
Pour les boutons ou éléments ne contenant que des icônes, il est impératif de définir la propriété CSS color dans le parent :
<!-- Composant bouton icône sans texte -->
<button class="icon-only-button">
<app-icon name="trash" ariaLabel="Supprimer" />
</button>
// SCSS du composant parent
.icon-only-button {
// IMPORTANT : définir la couleur même sans texte !
@include theme.themed-block(
(
color: 'text-neutral-default',
// Couleur pour l'icône
)
);
}
Pour le dossier CDA
Le composant
IconComponentrespecte les principes du design system :
- réutilisable, autonome, testable
- conforme aux bonnes pratiques d’accessibilité
- basé sur la nouvelle API Angular
signal()/computed()pour plus de lisibilitéIl est centralisé dans
shared/et documenté pour permettre son adoption par l’ensemble de l’équipe.
Composant <app-ui-button>
Description
Le composant <app-ui-button> centralise tous les usages de bouton de l’application :
- Actions principales ou secondaires
- Boutons de formulaire
- Boutons “icon only” (accessibles)
- Variantes, tailles, arrondis, largeur
Il applique automatiquement les styles du Design System (tokens, radius, typographie, responsive…) et garantit l’accessibilité.
Propriétés (props)
| Prop | Type | Valeurs possibles | Default | Description |
|---|---|---|---|---|
variant | string (VariantType) | primary, secondary, alert, success, ghost | primary | Style visuel du bouton (couleur, usage) |
type | string (ButtonType) | button, submit, reset | button | Type natif HTML du bouton |
size | string (ButtonSize) | medium, large | medium | Taille du bouton (padding et font-size adaptés) |
radius | string (ButtonRadius) | medium, pill | medium | Rayon de bordure (arrondi standard ou pill = très arrondi) |
width | string (ButtonWidth) | auto, full | auto | Largeur auto (adaptée au contenu) ou block (100%) |
minWidth | number | string | null | ex : 160, '10rem', '60%', null | null | Largeur minimale du bouton (en px si number, ou unité CSS) |
maxWidth | number | string | null | ex : 320, '20rem', '100%', null | null | Largeur maximale du bouton (en px si number, ou unité CSS) |
disabled | boolean | true, false | false | Désactive le bouton |
ariaLabel | string | – (libre, recommandé pour bouton icône seule) | – | Label accessibilité, obligatoire pour “icon only” |
buttonClick | EventEmitter<Event> (output) | – | – | Événement émis lors du clic |
Détail des types :
variant
primary: Bouton principal (bleu/DS)secondary: Bouton secondaire (neutre)alert: Bouton d’alerte (rouge/orange)success: Bouton de validation (vert)ghost: Fond transparent, contour coloré (pour actions secondaires)
type
button: Bouton simple (défaut)submit: Pour validation de formulairereset: Réinitialisation de formulaire
size
medium: Par défaut (hauteur et padding standard)large: Plus grand, texte plus gros
radius
medium: Arrondi standard (4px, 8px selon tokens)pill: Arrondi “capsule” (max, pour bouton très arrondi)
width
auto: Largeur s’adapte au contenu (défaut)full: Largeur 100% du parent (responsive)
min-width
minWidth: valeur numérique (ex:160pour160px) ou string avec unité CSS ('10rem','60%').
Si non renseigné (null), aucune min-width n’est appliquée.
max-width
maxWidth: valeur numérique (ex:320pour320px) ou string avec unité CSS ('100%','20rem').
Si non renseigné (null), aucune max-width n’est appliquée.
Exemples d’utilisation
Bouton primaire (par défaut)
<app-ui-button (buttonClick)="onValider()">
Valider
</app-ui-button>
Bouton secondaire, large, arrondi “pill”
<app-ui-button
variant="secondary"
size="large"
radius="pill"
(buttonClick)="onRetour()"
>
Retour
</app-ui-button>
Bouton “alert” désactivé
<app-ui-button
variant="alert"
[disabled]="true"
>
Supprimer
</app-ui-button>
Bouton “icon only” (accessibilité obligatoire)
<app-ui-button
variant="custom-icon"
ariaLabel="Fermer la fenêtre"
(buttonClick)="onClose()"
>
<app-ui-icon name="x" size="md" [isDecorative]="false" />
</app-ui-button>
Bouton ghost, block (100% largeur)
<app-ui-button
variant="ghost"
width="block"
(buttonClick)="onAction()"
>
Action secondaire
</app-ui-button>
Bouton avec min/max en pixels
<app-ui-button [minWidth]="160" [maxWidth]="320">
Confirmer
</app-ui-button>
Bouton avec min/max responsive (en rem et %)
<app-ui-button minWidth="10rem" maxWidth="80%">
S'inscrire
</app-ui-button>
Bouton full width dans un parent, avec min/max personnalisés
<div style="width:400px;">
<app-ui-button width="full" minWidth="200" maxWidth="360">
Continuer
</app-ui-button>
</div>
Accessibilité : bonnes pratiques
- Pas besoin d’
ariaLabelsi le bouton a un texte visible. - Obligatoire de fournir
ariaLabelsi bouton “icon only” (ou texte ambigu) - Utilise le slot
<ng-content>pour injecter texte, icônes, loader, etc. - Ne jamais mettre de
<button>à l’intérieur d’un<app-ui-button>.
Composant <app-ui-input>
Description
Le composant <app-ui-input> centralise tous les usages de champ texte du Design System :
- Champ texte, email, mot de passe, number, tel, url
- Prise en charge des labels, placeholders, état error/success, helper
- Largeurs personnalisables (
fullouauto, min/max) - Slots pour icônes à gauche/droite
- Compatible accessibilité (label, id, name, etc.)
Typages
export type inputType =
| 'text'
| 'email'
| 'password'
| 'number'
| 'tel'
| 'url';
export type inputStatus = 'error' | 'success' | null;
export type inputWidth = 'full' | 'auto';
export type inputMinWidth = number | string | null;
export type inputMaxWidth = number | string | null;
Propriétés (@Input)
| Prop | Type | Valeurs possibles | Default | Description |
|---|---|---|---|---|
type | inputType | 'text', 'email', 'password', 'number', 'tel', 'url' | 'text' | Type natif HTML de l’input |
label | string | – | '' | Label affiché au-dessus de l’input |
placeholder | string | – | '' | Placeholder natif |
value | string | – | '' | Valeur contrôlée du champ |
helper | string | – | '' | Message d’aide ou d’erreur sous le champ |
status | inputStatus | 'error', 'success', null | null | État visuel du champ |
width | inputWidth | 'auto', 'full' | 'auto' | Largeur du champ |
minWidth | inputMinWidth | number, string, null | null | Largeur minimale (ex: 200, '10rem') |
maxWidth | inputMaxWidth | number, string, null | null | Largeur maximale (ex: 392, '100%') |
required | boolean | true, false | false | Champ obligatoire |
disabled | boolean | true, false | false | Désactive le champ |
name | string | – | null | Attribut name natif |
id | string | – | null | Attribut id natif |
ariaLabel | string | null | – | null | Label accessibilité alternatif (si pas de label) |
ariaDescribedBy | string | null | – | null | Id de description pour l’accessibilité |
overideClass | string | – | '' | Classe(s) additionnelles |
Événements (@Output)
| Event | Type | Description |
|---|---|---|
InputValueChange | EventEmitter<string> | Émis à chaque modification de valeur |
inputBlur | EventEmitter<Event> | Émis à la perte de focus |
inputFocus | EventEmitter<Event> | Émis à la prise de focus |
Slots (ng-content)
- Icône à gauche :
<ng-content select="[icon-left]"></ng-content> - Icône à droite :
<ng-content select="[icon-right]"></ng-content>
Exemples d’utilisation
Champ email avec icône
<app-ui-input
label="Email"
placeholder="ex: xxx@xxx.com"
width="full"
[minWidth]="200"
[maxWidth]="392"
[required]="true"
type="email"
id="email-input"
name="email"
>
<app-ui-icon name="mail" icon-left />
</app-ui-input>
Champ mot de passe avec icône à gauche
<app-ui-input
label="Mot de passe"
placeholder="password"
width="full"
[minWidth]="200"
[maxWidth]="392"
[required]="true"
type="password"
id="password-input"
name="password"
>
<app-ui-icon name="lock" icon-left />
</app-ui-input>
Champ en erreur (avec helper)
<app-ui-input
label="Prénom"
placeholder="Prénom"
width="full"
[minWidth]="200"
[maxWidth]="392"
[required]="true"
type="text"
id="firstname-input"
name="firstname"
status="error"
helper="3 caractères minimum, 1 majuscule, 1 minuscule, pas de chiffres ni de caractères spéciaux"
>
<app-ui-icon name="user" icon-left />
</app-ui-input>
Champ success + icône à droite
<app-ui-input
label="Nom de famille"
placeholder="Nom de famille"
width="full"
[minWidth]="200"
[maxWidth]="392"
[required]="true"
type="text"
id="lastname-input"
name="lastname"
[status]="statusLastName"
>
<app-ui-icon name="user" icon-left />
@if (statusLastName === 'success') {
<app-ui-icon name="check" icon-right />
}
</app-ui-input>
Bonnes pratiques
- Toujours renseigner
labelOUariaLabel(jamais de champ sans label accessible) - Le parent gère l’état du champ (
status) selon la validation métier - Le composant est réactif et flexible (émets les events, slots pour icônes)
- Pour l’accessibilité : on peut enrichir avec des props ARIA à mesure des besoins
Compatibilité Angular Forms : pourquoi et comment ControlValueAccessor
Pourquoi ?
Pour que <app-ui-input> soit utilisable avec Angular Reactive Forms (formControlName, etc.)
— comme un <input> natif — il doit implémenter l’interface ControlValueAccessor.
Cela permet :
- de lier le composant à un
FormControlouFormGroup - de synchroniser automatiquement la value, l’état disabled, les changements (input), etc.
- de faire en sorte qu’Angular puisse contrôler la value, l’état touched, etc.
Comment ?
- on déclare que le composant implémente
ControlValueAccessor
et on ajoute le providerNG_VALUE_ACCESSORdans le décorateur :
import { ControlValueAccessor, NG_VALUE_ACCESSOR } from '@angular/forms';
import { forwardRef } from '@angular/core';
@Component({
// ...
providers: [{
provide: NG_VALUE_ACCESSOR,
useExisting: forwardRef(() => InputComponent),
multi: true,
}]
})
export class InputComponent implements ControlValueAccessor {
// ...
}
forwardRefpermet à Angular d’utiliser la référence du composant même avant sa déclaration complète.multi: truepermet à plusieurs valeurs d’être ajoutées à la même injection.
- Implémenter les méthodes de l’interface dans le composant :
// Pour transmettre les changements à Angular Forms
private onChange: (value: string | number) => void = () => { /* intentionally empty */ };
// Pour signaler à Angular que le champ a été “touché”
private onTouched: () => void = () => { /* intentionally empty */ };
// Synchronise la value externe (FormControl → composant)
writeValue(value: string | number): void {
this._value.set(value ?? '');
}
// Enregistre le callback à appeler quand la value change (composant → FormControl)
registerOnChange(fn: (value: string | number) => void): void {
this.onChange = fn;
}
// Enregistre le callback à appeler quand le champ est touché (blur, etc.)
registerOnTouched(fn: () => void): void {
this.onTouched = fn;
}
// Gère l’état disabled transmis par Angular
setDisabledState(isDisabled: boolean): void {
this._disabled.set(isDisabled);
}
writeValue: appelée quand la value du FormControl change (ex : reset, patchValue…)registerOnChange: Angular injecte ici la fonction à appeler sur changement (input)registerOnTouched: Angular injecte ici la fonction à appeler quand l’input est “touché” (focus perdu)setDisabledState: Angular te notifie si le champ doit être désactivé
Grâce à cette interface, le composant est 100% compatible Reactive Forms,
et se comporte comme un <input> natif dans les formulaires.
Composant <app-ui-link>
Description
Le composant <app-ui-link> centralise tous les usages de liens internes du Design System :
- Lien de navigation SPA avec Angular
[routerLink] - Variantes visuelles : couleur
- Accessibilité, focus, désactivation
Propriétés (props)
| Prop | Type | Valeurs possibles | Default | Description |
|---|---|---|---|---|
routerLink | string | string[] | null | ex : '/register', ['/register'] | – (requis) | Chemin de navigation SPA interne |
variant | string (LinkVariant) | primary, secondary, alert, neutral | primary | Style visuel du lien (couleur DS) |
width | string (LinkWidth) | auto, full | auto | Largeur auto ou 100% parent |
minWidth | number | string | null | ex : 160, '10rem', '60%', null | null | Largeur minimale du lien (en px ou unité CSS) |
maxWidth | number | string | null | ex : 320, '20rem', '100%', null | null | Largeur maximale du lien (en px ou unité CSS) |
disabled | boolean | true, false | false | Désactive la navigation et l’accessibilité |
ariaLabel | string | null | – | null | Label accessibilité alternatif (si pas de texte) |
tabIndex | number | 0, -1 | 0 | Ordre focus clavier (désactivé : -1) |
Détail des types :
variant
primary: Lien principal (couleur DS)secondary: Lien secondaire (gris/neutre)alert: Lien “alerte” (rouge/orange)neutral: Couleur texte neutre
width
auto: Largeur adaptée au contenufull: Largeur 100% du parent (block, centré)
minWidth / maxWidth
- Valeur numérique (px), string avec unité (
'10rem','100%'), ounull(pas de contrainte)
Exemples d’utilisation
Lien principal vers une page de création de compte
<app-ui-link [routerLink]="['/register']" variant="primary">
Créer un compte
</app-ui-link>
Lien secondaire “mot de passe oublié”, avec accessibilité
<app-ui-link
[routerLink]="['/forgot-password']"
variant="secondary"
ariaLabel="Réinitialiser le mot de passe"
>
Mot de passe oublié ?
</app-ui-link>
Librairies
Bienvenue dans la section dédiée aux librairies utilisées dans notre projet.
Sommaire
Introduction
Cette section documente l’utilisation et l’intégration des librairies tierces dans notre application Angular.
Pourquoi utiliser des librairies ?
Les librairies nous permettent de :
- Gagner du temps de développement.
- Bénéficier de composants testés et optimisés.
- Maintenir une cohérence visuelle et fonctionnelle.
NG-ZORRO
NG-ZORRO est une bibliothèque de composants Angular basée sur Ant Design, offrant une large gamme de composants prêts à l’emploi, stylisés et accessibles.
Intégration dans le projet
Contexte d’utilisation
NG-ZORRO est principalement utilisé pour :
- Les modales (
nz-modal). - Les formulaires et autres composants UI.
Exemple d’intégration : Composant Modal
Code HTML/Template
<div>
<ng-content>
<app-ui-button
nz-button
(click)="showModal()"
select="[modal-trigger]"
size="large"
>
</app-ui-button>
</ng-content>
<nz-modal
[(nzVisible)]="isVisible"
[nzTitle]=""
[nzFooter]="null"
(nzOnOk)="handleOk()"
(nzOnCancel)="handleCancel()"
[nzClassName]="'modal'"
>
<ng-container *nzModalContent>
<p>{{ content }}</p>
<app-ui-button
nz-button
[nzType]="confirmType"
(click)="handleOk()"
variant="alert"
[minWidth]="200"
[maxWidth]="392"
>
{{ confirmText }}
</app-ui-button>
<app-ui-button
nz-button
nzType="default"
(click)="handleCancel()"
variant="success"
[minWidth]="200"
[maxWidth]="392"
>
{{ cancelText }}
</app-ui-button>
</ng-container>
</nz-modal>
</div>
Modal de suppression de transaction
Contexte
La modal de suppression de transaction est utilisée pour confirmer une action irréversible, comme la suppression d’une transaction financière. Elle garantit que l’utilisateur est conscient des conséquences de son action.
Fonctionnalités
- Affichage conditionnel : La modal s’affiche uniquement après un clic sur le bouton déclencheur.
- Personnalisation :
- Texte du contenu (
content). - Texte des boutons de confirmation et d’annulation (
confirmText,cancelText). - Type de bouton de confirmation (
confirmType).
- Texte du contenu (
- Gestion des événements :
- Émission d’un événement
confirmActionlors de la confirmation. - Émission d’un événement
cancelActionlors de l’annulation.
- Émission d’un événement
Exemple visuel

Utilisation dans le code
Pour utiliser cette modal, importez le composant ModalComponent dans votre module ou composant parent, puis utilisez-le comme suit :
<app-ui-modal
[content]="'Êtes-vous sûr de vouloir supprimer cette transaction ?'"
[confirmText]="'Supprimer'"
[cancelText]="'Annuler'"
(confirmAction)="onConfirmDelete()"
(cancelAction)="onCancelDelete()"
>
<app-ui-button nz-button size="large">
Supprimer la transaction
</app-ui-button>
</app-ui-modal>
Introduction
Le but de cette documentation est de présenter étape par étape comment mettre en place le déploiement en production de notre application.
Definition
Ce sont des pratiques DevOps, qui désigne l’intégration et la distribution ou le déploiement continu.
Cela a pour objectif de rationaliser et d’accélérer le cycle de vie de développement des logiciels.

Ce processus ont pour but de faire gagner du temps aux développeurs dans leur travail en automatisant un maximum de processus, tout en en garantissant une meilleure robustesse et maintenabilité du code.
Continuous Integration
L’intégration Continu (CI) correspond à la mise en place de tests automatiques avant de pouvoir intégrer de nouvels modifications au code source en ligne.
Ce processus d’automatisation permet de détecter rapidement les problèmes d’intégrations et les régressions.
Les Github Actions permettent une homogénéité de notre codebase.
Que ce soit en front ou dans le back, nous utilisons des workflows afin de :
- Lancer nos tests automatisés (Unitaires > Intégrations > End-to-End)
- De respecter les conventions de qualité de code à l’aide des linters (Eslint pour Angular - Checkstyle pour Spring)
- De pouvoir vérifier si le projet compile correctement
Cela permet de garantir la fiabilité des modifications du code fusionné tout le long de la vide d’un projet.
Moins de bugs et des corrections plus rapides en production.
Continuous Delivery
CD est l’acronyme de “Continuous Delivery” ou le déploiement continu.
C’est une pratique DevOps consitant à tranférer automatiquement les modifications depuis le référentiel vers l’environnement de production, où elles peuvent être utilisées par les utilisateurs.
Par rapport à la facon traditionnel de la mise en production, cela permet réduire la surcharge des équipes d’administration systèmes qui mettent en production de facon manuel et qui ralentissaient la distribution des applications.
Cela permet d’offrir une version à jour de facon régulière du projet en ligne.
La pipeline CI
Pour mettre en place une CI côté backend ou frontend, on commence par créer un ficher de workflows qui seront automatiquement reconnu par Github.

On va y définir un workflow chargé de lancer tous les tests du backend ou du frontend.
Frontend
C’est un simple fichier qui réunit toutes les étapes :
name: CI - Lint // Format // Test
on:
pull_request:
branches: [dev, main]
push:
branches: [dev, main]
jobs:
build-and-test:
runs-on: ubuntu-latest
steps:
- name: Checkout Code
uses: actions/Checkout@v4
- name: Setup Node.js
uses: actions/setup-node@v4
with:
node-version: latest
- name: Install dependencies
run: npm ci
- name: Run unit test
run: npm run test:ci
- name: Format with prettier
run: npm run format
- name: Lint with eslint
run: npm run lint
- name: Build application
run: npm run build
Cela verifie bien que notre application respecte :
- les conventions de code
- les tests automatisées passent au vert
- la compilation est ok
Backend
Au niveau de notre api spring, nous avons séparés les actions afin de ne pas surcharger un fichier et d’améliorer la lisibilité.
Linting
Avec Checkstyle, nous vérifions d’abord avec la commande mvn checkstyle:check si il y a des violations de notre convention de code, qui suit celle mis en place par Google.
Ensuite, nous créons un reporting via mvn checkstyle:checkstyle.
name: CI - Lint with Checkstyle
on:
pull_request:
branches: [dev, main]
push:
branches: [dev, main]
jobs:
checkstyle:
runs-on: ubuntu-latest
steps:
- name: Checkout Code
uses: actions/checkout@v4
- name: Set up JDK 21
uses: actions/setup-java@v4
with:
java-version: "21"
distribution: "temurin"
cache: maven
- name: Run Checkstyle
run: mvn checkstyle:check
- name: Generate report
run: mvn checkstyle:checkstyle
- name: Upload Checkstyle report
uses: actions/upload-artifact@v4
with:
name: checkstyle-report
path: target/checkstyle/*
retention-days: 15
Formatting
On utilise ici un formatter en adéquation avec la convention de Google avec ‘google-java-format’.
name: CI - Format with Google Java Format
on:
pull_request:
branches: [dev, main]
push:
branches: [dev, main]
jobs:
formatting:
runs-on: ubuntu-latest
steps:
- uses: actions/checkout@v4
- uses: axel-op/googlejavaformat-action@v4
with:
args:"--replace"
skip-commit: true
- name: Print diffs
run: git --no-pager diff --exit-code
Compile and Test
On va voir si l’application compile et en même temps maven nous permet de lancer nos tests automatisées.
Si de ces deux outils est rouge, ca ne passe pas. La compilation doit passer ET les tests doit passer au vert.
permissions:
contents: read
name: CI - Build and Test
on:
pull_request:
branches: [dev, main]
push:
branches: [dev, main]
jobs:
build-and-test:
name: Build and Test Application
runs-on: ubuntu-latest
steps:
- name: Checkout Code
uses: actions/checkout@v4
- name: Set Up JDK 21
uses: actions/setup-java@v4
with:
java-version: "21"
distribution: "temurin"
cache: maven
- name: Build and Run Tests
env:
SPRING_PROFILES_ACTIVE: test
run: ./mvnw clean test --batch-mode --no-transfer-progress
La pipeline CD
Pour savoir comment a été gérer le serveur dédié (vps ou serveur maison) pour ce projet, vous pouvez aller sur cette page.
Pour le projet, nous utilisons la containerisation avec Docker et afin d’orchestrer nos containeurs, nous utilisons docker compose.
Pourquoi containeriser nos applications ?
- Environnement isolé et consistant
- Déploiement d’application rapide (bien avec le workflow CI/CD)
- Flexible et Scalable
- La transférabilité d’un serveur à un autre
- Cost Effective
- Permet de rollback facilement avec le Version Control System (VCS) interne des containers
Mise en place sur le serveur - CD
Une fois la CI passée, les modifications de code sont ajoutés au dépôt. On veut donc récupérer ce code automatiquement sur notre serveur et re-déployer notre application.
Pour cela, on va utiliser un nouveau workflow qui sera chargé de pousser nos images Docker avec les modifications de code à jour sur DockerHub.
Avec un “container registry” comme DockerHub, on signalera l’arrivé de nouveau code au serveur sur lequel est déployé notre application pour le récupérer.
Configuration du serveur
Il y a plusieurs configurations à faire sur le serveur.
UFW
On commencer par installer ufw qui est un firewall qui permet d’autoriser ou de bloquer certains ports et protocoles.
Ici, on va vouloir autoriser les ports concernant :
- 22/tcp Ipv4 et Ipv6, utiliser pour la connection en SSH
- 443 Ipv4 et Ipv6, utiliser pour la connection https
source: How to config ufw
Fail2ban
Fail2ban est service qui permet de bloquer les multiples connexions parasites. Typiquement, un nombre élevé et répété de tentatives infructueuses de connexion provenant d’une même machine.
Lorsqu’une correspondance à un filtre est détecté, l’adresse IP sera banni.“
source : How to config fail2ban
Workflow de mise en ligne
A nos workflows précédents, on va créer un nouveau workflow sous certaines conditions.
on:
workflow_run:
workflows: ["CI - Build and Test"]
types:
- completed
jobs:
deploy:
if: |
github.event.workflow_run.conclusion == 'success' &&
github.event.workflow_run.head_branch == 'main'
D’après les conditions définies dans la section on de ce fichier, on voit que le workflow chargé de lancer le déploiement se déclenche **quand le workflow “CI- Build and Test” est terminé. De plus, dans la section jobs on va rajouter deux conditions afin de d’être plus granulaire dans notre workflow. On va vouloir que notre workflow de la CI soit au vert et qu’il se soit passé sur main ou dev (suivant l’environnement où vous êtes)
Les Images sur DockerHub
A notre fichier précédent, on va rajouter une étape pour créer une image Docker et la pousser en ligne sur DockerHub.
- name: Log in Docker Hub
uses: docker/login-action@v3
with:
username: ${{ secrets.DOCKERHUB_USERNAME }}
password: ${{ secrets.DOCKERHUB_PASSWORD }}
- name: Build and Push Docker Image
run: |
docker build -t txrigxn/pecunia-api:latest . || exit 1
docker push txrigxn/pecunia-api:latest
De facon synthetique, cette étape permet de créer une image docker du code récupérer sur le dépôt, de se connecter à DockerHub et de pousser le tout en ligne.
Avec cette étape, on remarque que les images sont poussées vers notre profil DockerHub:

Se connecter au Serveur
On va rajouter une étape à notre fichier afin de se connecter en Ssh à notre serveur distant pour exécuter un script de déploiement.
- name: Deploy to Server
env:
SSHKEY: ${{ secrets.SSHKEY }}
VPS_USER: ${{ secrets.VPS_USER }}
VPS_HOST: ${{ secrets.VPS_HOST }}
SSH_KNOWN_HOSTS: ${{ secrets.SSH_KNOWN_HOSTS }}
run: |
# SSH KEY CONFIG
mkdir -p ~/.ssh
echo "$SSHKEY" > ~/.ssh/id_ed25519
chmod 600 ~/.ssh/id_ed25519
echo "$SSH_KNOWN_HOSTS" > ~/.ssh/known_hosts
ssh -i ~/.ssh/id_ed25519 ${VPS_USER}@${VPS_HOST} "/home/pecunia/pecunia/deploy.sh"
Cette étape permet :
- de configurer temporairement la clée SSH et les hôtes connus,
- de se connecter automatiquement au serveur via SSH
- et d’exécuter un script
deploy.shsitué sur le serveur pour lancer pour le déploiement de l’application
Grâce à cette automatisation, le déploiement se fait directement après la construction ou la mise à jour de l’image, sans intervention manuelle.
Docker Compose sur le serveur
Après avoir configurer notre serveur, on doit configurer les éléments restants pour le déploiement de notre application en couche.
Comme nous utilisons Docker pour la containeurisation de nos applications pour le déploiement, nous avons besoin d’un orchestrateur de containeur. Nous avons choisis d’utiliser docker compose par sa simplicité d’utilisation.

Le docker compose de deploiement
Afin d’orchestrer nos containers, nous avons plusieurs services dans notre fichier.
Tout d’abord, nous avons choisi une image d’un reverse proxy comme Traefik, qui nous permet à la fois de rediriger correctement les requetes entre nos services et aussi d’avoir des certificats SSL automatiquement et gratuitement.
services:
traefik:
image: traefik:v3.4
container_name: traefik
restart: unless-stopped
command:
- "--api.insecure=true"
- "--providers.docker.true"
- "--providers.docker.exposedbyDefault=false"
- "--entryPoints.web.address=:80"
- "--entryPoints.websecure.address=:443"
- "--certificatesresolvers.myresolver.acme.httpchallenge=true"
- "--certificatesresolvers.myresolver.acme.httpchallenge.entrypoint=web"
- "--certificatesresolvers.myresolver.acme.email=mysubscriptions@tuta.com"
"--certificatesresolvers.myresolver.acme.storage=/letsencrypt/acme.json"
ports:
- "80:80"
- "443:443"
- "8080:8080"
volumes:
- "./letsencrypt:/letsencrypt
- "/var/run/docker.sock:/var/run/docker.sock:ro"
De plus la configuration est simple. On configure Traefik directement dans le fichier afin de rediriger les requêtes http et https vers notre nom de domaine que nous verrons dans nos services de l’application
frontend:
image: txrigxn/pecunia-front:latest
container_name: pecunia-front
env_file: ".env"
labels:
- "traefik.enable=true"
- "traefik.http.routers.frontend.rule=Host(`pecuniapp.com`)"
- "traefik.http.routers.frontend.entrypoints=websecure"
- "traefik.http.routers.frontend.tls.certresolver=myresolver"
Le reverse proxy est configuré pour rediriger les requêtes venu de pecuniapp.com vers notre application frontend, qui ensuite lui appelera notre api.
backend:
image: txrigxn/pecunia-api:latest
container_name: "pecunia-api"
ports:
- ${SPRING_LOCAL_PORT}:${SPRING_DOCKER_PORT}
env_file: ".env"
volumes:
- ./src/:/app/src
depends_on:
db:
condition: service_healthy
labels:
- "traefik.enable=true"
- "traefik.http.routers.backend.rule=Host(`api.pecuniapp.com`)"
- "traefik.http.routers.backend.entrypoints=websecure"
- "traefik.http.routers.backend.tls.certificatesresolvers=myresolver"
Après notre service front, le backend est mis en place aussi avec l’utilisation du protocole https avec le sous-domaine api.pecuniapp.com mais cette api est privé.
Enfin, comme le service backend dépend de la bonne condition de notre base de donnée avec la ligne depends_on, on ajouter un nouveau service :
db:
image: mysql:8
restart: always
ports:
- ${DB_LOCAL_PORT}:${DB_DOCKER_PORT}
env_file: ".env"
healthcheck:
test: ["CMD", "mysqladmin", "ping", "-h", "localhost"]
interval: 10s
timeout: 5s
retries: 20
volumes:
- db_data:/var/lib/mysql
volumes:
db_data:
Un volume est créé pour l’image mysql officiel pour que les données enregistrer via l’api soit persistant pour les utilisateurs.
Script de déploiement
Ce script est déclencher par le GithubAction de déploiement. Voici le script en question, qui est chargé de d’éteindre les containers du projet, de récupérer les images à jour qui vient d’arriver sur DockerHub, et de redéployer le projet avec cette nouvelle image:
#!/bin/bash
set -e
echo "→ Changing to project directory..."
cd /home/pecunia/pecunia
echo "→ Pulling latest Docker image..."
docker compose pull backend frontend
echo "→ Stopping running containers..."
docker compose down
echo "→ Starting new containers..."
docker compose up -d
echo "✅ Deployment completed."
Récapitulatif du fonctionnement de la CI / CD
La CI permet d’automatiser l’éxecution de tests lors de l’ajout de code sur le dépôt distant commun, afin de détecter immédiatement des problèmes d’intégrations.
La CD permet d’automatiser la mise en ligne et mise à jour du projet lorsque du code est ajouté sur le dépôt distant commun, afin d’apporter régulièrement des modifications en production fiable.
Ces deux concepts DevOps utilisent l’automatisation des tâches, pour permettre des processus fluides et rapides.
Concernant Pecunia, un schéma récapitulatif de tout le processus CI / CD est disponible ci-dessous :

Introduction
Ce chaptire présente l’Application Programming Interface Pecunia dans son ensemble :
- L’environnement de dévelopement
- Les différentes couches de l’application
- Les tests
- La documentation avec Swagger
Objectif
Mise à disposition d’une API sécurisée pour client avec le framework spring.
Sring
Présentation.
Spring est un framework open source pour Java, largement utilisé dans le développement d’applications d’entreprise. Il fournit une infrastructure robuste, modulaire et extensible, permettant de concevoir des applications maintenables, testables et évolutives.
Avantages
Popularité et maturité du framework
Spring est l’un des frameworks les plus utilisés dans le monde Java. Il est largement documenté, activement maintenu et bénéficie d’une grande communauté. Cela permet un accès rapide aux bonnes pratiques, à des solutions éprouvées et à des bibliothèques fiables.
🧱 Architecture
L’application suit une architecture en couches, respectant les bonnes pratiques de séparation des responsabilités et de maintenabilité. Chaque couche a un rôle précis dans le fonctionnement global de l’application.
📂 controller
Contient les contrôleurs REST qui exposent les endpoints de l’API.
Ils reçoivent les requêtes HTTP, délèguent le traitement à la couche service, et renvoient les réponses HTTP.
Exemples de classes :
UserControllerAuthController
Responsabilités :
- Mapper les routes HTTP (
@GetMapping,@PostMapping, etc.) - Valider les entrées utilisateur
- Gérer les codes de réponse (
200 OK,404 Not Found, etc.)
📂 dto (Data Transfer Object)
Contient les objets utilisés pour transporter les données entre les couches, notamment entre la couche controller et la couche service.
Exemples de classes :
UserDTOUserRegistrationDTO
Responsabilités :
- Encapsuler les données entrantes (POST, PUT)
- Contrôler les champs exposés en sortie (GET)
- Éviter l’exposition directe des entités (
model)
📂 exception
Contient la gestion centralisée des erreurs.
Exemples de classes :
ResourceNotFoundExceptionGlobalExceptionHandler(@ControllerAdvice)
Responsabilités :
- Définir les exceptions personnalisées
- Gérer les erreurs globalement (retourner un message d’erreur clair avec le bon code HTTP)
- Éviter les erreurs techniques exposées aux utilisateurs
📂 mapper
Contient les classes responsables de la conversion entre les entités (model) et les DTOs (dto).
Exemples de classes :
UserMapper
Responsabilités :
- Convertir un
User(entité) enUserResponseDTO - Convertir un
UserDTOenUserpour l’enregistrement - Séparer la logique de transformation de données
📂 model
Contient les entités JPA représentant les tables de la base de données.
Exemples de classes :
UserTransaction
Responsabilités :
- Définir la structure des objets persistés
- Spécifier les relations (OneToMany, ManyToOne, etc.)
- Définir les contraintes de validation (via
@NotNull, etc.)
📂 repository
Contient les interfaces qui permettent l’accès aux données via Spring Data JPA.
Exemples de classes :
UserRepository extends JpaRepository<User, Long>
Responsabilités :
- Accès à la base de données
- Requêtes CRUD standard ou personnalisées (
findByEmail, etc.) - Séparation des opérations d’accès aux données de la logique métier
📂 security
Contient la configuration de la sécurité de l’application (authentification, autorisation, etc.).
Exemples de classes :
SecurityConfigJwtAuthenticationFilterUserDetailsServiceImpl
Responsabilités :
- Définir les règles d’accès (routes protégées)
- Gérer les filtres de sécurité (JWT, session, etc.)
- Configurer les utilisateurs, rôles et droits
📂 service
Contient la logique métier de l’application.
Exemples de classes :
UserServiceTransactionService
Responsabilités :
- Implémenter les règles métiers
- Orchestrer les appels vers les repositories, mappers et autres services
- Fournir une API métier aux contrôleurs
Cela facilite la lisibilité du code, la réutilisabilité des composants et la testabilité de chaque couche.
Injection de dépendances (IoC)
Spring repose sur le principe de l’inversion de contrôle (IoC) et l’injection de dépendances, ce qui permet de réduire les couplages entre les composants. Cela améliore la flexibilité du code et facilite les tests unitaires.
🎯 Avantages de l’injection de dépendances
- Réduction du couplage entre les classes : chaque composant dépend d’abstractions plutôt que de classes concrètes.
- Code plus modulaire et testable : nous pouvons facilement simuler (mock) des composants pour tester isolément la logique métier.
- Centralisation de la configuration : le cycle de vie des objets est géré automatiquement par Spring.
🛠️ Utilisation dans notre projet avec Maven
Nous utilisons Maven pour la gestion de notre projet, ce qui nous permet de :
- Déclarer les dépendances Spring dans le fichier
pom.xml:
<dependency>
<groupId>org.springframework.boot</groupId>
<artifactId>spring-boot-starter</artifactId>
</dependency>
<dependency>
<groupId>org.springframework.boot</groupId>
<artifactId>spring-boot-starter-data-jpa</artifactId>
</dependency>
<dependency>
<groupId>org.springframework.boot</groupId>
<artifactId>spring-boot-starter-security</artifactId>
</dependency>
Orientation RESTful
Spring facilite le développement d’API REST, devenues essentielles dans les architectures modernes, notamment les applications web SPA (Single Page Application) ou mobiles. L’utilisation des annotations comme @RestController, @GetMapping, @PostMapping, etc., rend le développement rapide et clair.
🗄️ Gestion simplifiée de la base de données
Nous utilisons Hibernate comme implémentation de la spécification JPA (Java Persistence API), couplé à Spring Data JPA. Cette combinaison nous permet de simplifier considérablement l’accès aux données et la gestion des entités.
Grâce à Spring Data JPA, nous pouvons :
- Définir des interfaces
Repositoryqui permettent d’effectuer des opérations CRUD (Create, Read, Update, Delete) sans avoir à écrire de requêtes SQL ou HQL manuellement. - Créer des requêtes personnalisées simplement en nommant les méthodes de façon explicite, par exemple :
Optional<User> findByEmail(String email); boolean existsByEmail(String email); List<User> findByFirstname(String firstname); List<User> findByLastname(String lastname);
Facilité de tests
Spring propose de nombreux outils et annotations pour les tests unitaires et tests d’intégration (@SpringBootTest, @MockBean, etc.), ce qui garantit la qualité logicielle du projet.
🗂️ Arborescence du projet Spring Boot
src
└── main
├── java
│ └── com
│ └── pecunia
│ ├── controller
│ │ └── UserController.java
│ │
│ ├── dto
│ │ ├── UserDTO.java
│ │ └── UserLoginDTO.java
│ │ └── UserRegistrationDTO.java
│ │ └── UserUpdateDTO.jav
│ │
│ ├── exception
│ │ └── GlobalExceptionHandler.java
│ │ └──ResourceNotFoundException.java
│ │
│ ├── mapper
│ │ └── UserMapper.java
│ │
│ ├── model
│ │ └── User.java
│ │
│ ├── repository
│ │ └── UserRepository.java
│ │
│ ├── security
│ │ ├── AuthenticationService.java
│ │ ├── JwtAuthenticationFilter.java
│ │ ├── JwtService.java
│ │ ├── PasswordMatchersValidator.java
│ │ ├── PasswordMatches.java
│ │ ├── SecurityConfig.java
│ │ └── TockenBlackList.java
│ │
│ ├── service
│ │ ├── CustomUserDetailsService.java
│ │ └── UserService.java
│ │
│ └── MonProjetApplication.java
│
└── resources
├── staapplication.propertiesc/
└── application-dev.properties
🔄 Résumé du flux de données
[Client HTTP]
↓
[Controller] → [DTO] → [Service] → [Mapper] → [Model] → [Repository] → [Database]
↑
[Exception]
↓
[Security Layer]
Swagger UI
Permet de voir tous les endpoints disponibles, de les tester directement depuis le navigateur, et de voir les réponses des requêtes.
Endpoints de l’API
Voici quelques-uns des endpoints disponibles dans notre API :
- GET /users : Obtenir une liste d’utilsateurs.
- POST /auth/register : Créer un nouvel utilisateur.
- PUT /users/{id} : Mettre à jour un uitilisateur existant.
- DELETE /users/{id} : Supprimer un utilisateur.
Mise en place de l’environement
- Variables dans votre .env :
#spring doc
DOC_PATH=/pecunia-docs
SORT=method
- Lancer le serveur local.
- Allez sur l’interface graphique.
Exemples d’Utilisation
Voici quelques exemples d’utilisation de notre API avec Swagger UI :
-
Créer un nouvel utilisateur :
- Trouvez l’endpoint
POST /auth/register. - Cliquez sur le bouton “Try it out”.
- Entrez les données nécessaires dans le corps de la requête :
{ "firstname": "John", "lastname": "Doe", "email": "johndoe@gmail.com", "password": "ValidPassword123@?!", "confirmPassword": "ValidPassword123@?!" }- Cliquez sur le bouton “Execute” pour envoyer la requête.
- Vous devriez voir la réponse avec les données créées.
- Vous pouvez voir l’utilisateur dans la response body.
- Trouvez l’endpoint
-
Authentifiez-vous :
- Trouvez l’endpoint
POST /auth/login. - Cliquez sur le bouton “Try it out”.
- Entrez les données nécessaires dans le corps de la requête :
{ "email": "johndoe@gmail.com", "password": "ValidPassword123@?!" }- Cliquez sur le bouton “Execute” pour envoyer la requête.
- Vous pouvezvoir le token d’authentification dans la response body.
- Trouvez l’endpoint
Swagger est un outil puissant pour documenter et tester les APIs. En utilisant Swagger UI, vous pouvez facilement explorer et interagir avec les endpoints de notre API.

